你提供的照片可能用于改善必应图片处理服务。
隐私政策
|
使用条款
无法使用此链接。检查链接是否以 "http://" 或 "https://" 开头,然后重试。
无法处理此搜索。请尝试其他图像或关键字。
试用视觉搜索
使用图像搜索、识别对象和文本、翻译或解决问题
将一个或多个图像拖到此处,
上传图像
或
打开相机
将图像放置到任意位置以开始搜索
要使用可视化搜索,请在浏览器中启用相机
English
全部
搜索
图片
灵感
创建
集合
视频
地图
资讯
更多
购物
航班
旅游
笔记本
IP Input Process Flowchart 的热门建议
Flowchart
Template
Flowchart
TCGA
Manual Input
in Flowchart
Insert Sample
Flowchart
Draw Input
Structure
Data Processing Spa
Flowchart
自动播放所有 GIF
在这里更改自动播放及其他图像设置
自动播放所有 GIF
拨动开关以打开
自动播放 GIF
图片尺寸
全部
小
中
大
特大
至少... *
自定义宽度
x
自定义高度
像素
请为宽度和高度输入一个数字
颜色
全部
仅限颜色
黑白
类型
全部
照片
剪贴画
素描
动画 GIF
透明
版式
全部
方形
横版
高
人物
全部
仅脸部
半身像
日期
全部
过去 24 小时
过去一周
过去一个月
去年
授权
全部
所有创作共用
公共领域
免费分享和使用
在商业上免费分享和使用
免费修改、分享和使用
在商业上免费修改、分享和使用
详细了解
清除筛选条件
安全搜索:
中等
严格
中等(默认)
关闭
筛选器
Flowchart
Template
Flowchart
TCGA
Manual Input
in Flowchart
Insert Sample
Flowchart
Draw Input
Structure
Data Processing Spa
Flowchart
943×509
businessinnovationmanagement.com
IP Process Flowchart – BusinessInnovationManagement.com
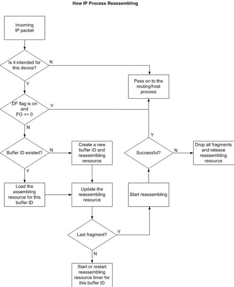
678×1086
researchgate.net
Flowchart of the IP developme…
2399×3054
gist.github.com
iptables.md · GitHub
600×294
researchgate.net
TCP/IP communication protocol flowchart. | Download Scientific Diagram
1300×956
alamy.com
Hand drawing Input Process Output - IPO flow chart busin…
850×692
ResearchGate
Flow chart of IP design and watermark at different levels. | …
1600×1156
cartoondealer.com
IPO Input Process Output Flowchart Concept Stock Photography ...
266×137
USENIX
TCP/IP overview
1024×682
istockphoto.com
Ipo Input Process Output Flowchart Concept 照片檔及更多 效率 照片 - 效率…
1920×1083
ipnote.pro
Define Docketing: Essential Steps for IP Management Success | iPNOTE
644×446
ResearchGate
c). Flow chart for the IP CONFIGURATION GUI | Download …
569×660
animalia-life.club
Input Process Output Diagram Template
800×534
dreamstime.com
Flowchart Illustration of Input, Process, and Output in a Black and ...
697×405
researchgate.net
IPO (Input, Process, Output) diagram of the proposed model | Download ...
1920×1083
ipnote.pro
9 Strategies for Effective IP Portfolio Management | iPNOTE
320×180
slideshare.net
ip flow chart.pptx
1280×720
storage.googleapis.com
Manual Input Flowchart at Marc Rogers blog
656×423
researchgate.net
Flowchart of an algorithm for source IP address validation and warning ...
244×244
researchgate.net
The ipPROCESS Workflows. | Downloa…
1270×955
www.intel.com
FPGA IP Authoring Flow
930×433
system.desc.systems
Abstract System: Input-Process-Output (IPO)
626×412
researchgate.net
ipPROCESS Structure Overview | Download Scientific Diagram
719×432
businessinnovationmanagement.com
Chapter 13: IP Processes – BusinessInnovationManagement.com
832×1022
tutorials.ptnetacad.net
Layer 3 IP Models
960×720
techiequality.com
Process Flow Diagram Template | Examples |Symbols |PFD
1300×1390
alamy.com
TCP-IP infographic circles flowchart Stoc…
1280×720
slidekit.com
Training Process Flowchart PowerPoint Template - SlideKit
703×898
device.report
intel HDMI Arria 10 FPGA IP Design …
1200×628
indusface.com
Domain Name System (DNS): What It Is & How It Works
1080×997
edrawmax.wondershare.com
A Guide to Flowchart Symbols & Meanings
1749×1159
boardmix.com
Flowchart Symbols Explained - From Basic to Advanced | Boardmix
717×1050
device.report
intel HDMI Arria 10 FPGA IP De…
1080×949
edrawmax.wondershare.com
A Guide to Flowchart Symbols & Meanings
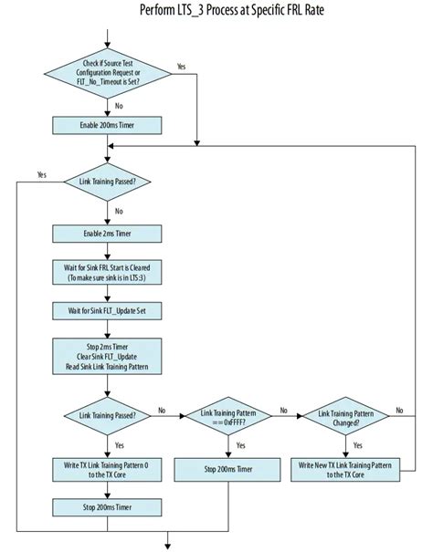
477×1847
device.report
intel HDMI Arria 10 FPGA IP D…
850×1117
researchgate.net
Overall optimization flowchart. Step 1: …
某些结果已被隐藏,因为你可能无法访问这些结果。
显示无法访问的结果
报告不当内容
请选择下列任一选项。
无关
低俗内容
成人
儿童性侵犯
反馈