你提供的照片可能用于改善必应图片处理服务。
隐私政策
|
使用条款
无法使用此链接。检查链接是否以 "http://" 或 "https://" 开头,然后重试。
无法处理此搜索。请尝试其他图像或关键字。
试用视觉搜索
使用图像搜索、识别对象和文本、翻译或解决问题
将一个或多个图像拖到此处,
上传图像
或
打开相机
将图像放置到任意位置以开始搜索
要使用可视化搜索,请在浏览器中启用相机
English
全部
搜索
图片
灵感
创建
集合
视频
地图
资讯
更多
购物
航班
旅游
笔记本
新版本
自动播放所有 GIF
在这里更改自动播放及其他图像设置
自动播放所有 GIF
拨动开关以打开
自动播放 GIF
图片尺寸
全部
小
中
大
特大
至少... *
自定义宽度
x
自定义高度
像素
请为宽度和高度输入一个数字
颜色
全部
仅限颜色
黑白
类型
全部
照片
剪贴画
素描
动画 GIF
透明
版式
全部
方形
横版
高
人物
全部
仅脸部
半身像
日期
全部
过去 24 小时
过去一周
过去一个月
去年
授权
全部
所有创作共用
公共领域
免费分享和使用
在商业上免费分享和使用
免费修改、分享和使用
在商业上免费修改、分享和使用
详细了解
清除筛选条件
安全搜索:
中等
严格
中等(默认)
关闭
筛选器
新版本
🎉
新增功能
我们邀请你试用新版图像搜索,请切换查看。
2500×869
designtoamplify.com
Information-Overload — Design to Amplify
1000×1000
stock.adobe.com
Digital information overload. Person get to…
850×409
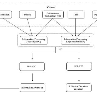
researchgate.net
Information Overload (resultant cause of Knowledge Fatigue ...
320×320
researchgate.net
Information Overload (resultant cause of Kno…
779×434
researchgate.net
Information overload curve | Download Scientific Diagram
1500×1071
conclude.io
Stay Focused in the Age of Information Overload
612×612
istockphoto.com
Information Overload Brain Illustrations, Roya…
1024×614
soulomotivation.com
Struggling to Progress? Information Overload Might Be the Reason
612×340
istockphoto.com
Information Overload Brain Stock Photos, Pictures & Royalty-Free Images ...
1878×2681
WordPress.com
Information Overload, procra…
1472×271
researchsolutions.com
Combining Curated Information & AI to Help Solve Information Overload
320×320
researchgate.net
Conceptual model for Information Overload rese…
740×415
freepik.com
Information overload the modern dilemma concept impact of social media ...
535×535
researchgate.net
Framework for Analysis of Information Overload | D…
323×323
researchgate.net
Framework for Analysis of Information Overload | D…
1000×484
vectorstock.com
Information overload concept set flat Royalty Free Vector
612×344
gettyimages.co.uk
Information Overload Brain Photos and Premium High Res Pictures - Getty ...
1920×484
vecteezy.com
Information Overload set. Flat vector illustration 41172206 Vector Art ...
1000×400
bagby.co
Technology & Information Overload: This Is Your Brain's Limit
512×512
linkedin.com
Navigating the Information Overload/…
1000×463
stock.adobe.com
Information Overload Blue Grey AI Technology Symbols Top Bottom Stock ...
626×371
freepik.com
Premium Photo | The potential consequences of information overload o…
626×371
freepik.com
Premium Photo | The potential consequences of information overload o…
626×371
freepik.com
Premium Photo | The potential consequences of information overloa…
299×299
researchgate.net
(PDF) Information Overload: A Concep…
626×156
freepik.com
Premium Vector | Information overload set characters coping with data ...
850×252
researchgate.net
Correlations between information overload, social media fatigue, and ...
417×626
freepik.com
Visual Overload A Graphic Rep…
320×320
researchgate.net
Explaining Information overload with inverted …
850×291
researchgate.net
Hussin, N. (2017) The Influence of Information Overload on Student's ...
800×583
geneticliteracyproject.org
How can we deal with information overload? - Genetic Literacy Project
1269×1390
alamy.com
Information Overload Icons set. Graphic el…
863×539
metabolic-balance-blog.com
How does Your Brain Cope With Information Overload? – Metabolic Balance ...
1000×667
stock.adobe.com
Conceptual images of information overload and stress, highlighting the ...
691×397
researchgate.net
1 Conceptualising Information Overload. (Source: Image created by Terri ...
某些结果已被隐藏,因为你可能无法访问这些结果。
显示无法访问的结果
报告不当内容
请选择下列任一选项。
无关
低俗内容
成人
儿童性侵犯
反馈