你提供的照片可能用于改善必应图片处理服务。
隐私政策
|
使用条款
无法使用此链接。检查链接是否以 "http://" 或 "https://" 开头,然后重试。
无法处理此搜索。请尝试其他图像或关键字。
试用视觉搜索
使用图像搜索、识别对象和文本、翻译或解决问题
将一个或多个图像拖到此处,
上传图像
或
打开相机
将图像放置到任意位置以开始搜索
要使用可视化搜索,请在浏览器中启用相机
English
全部
搜索
图片
灵感
创建
集合
视频
地图
资讯
更多
购物
航班
旅游
笔记本
自动播放所有 GIF
在这里更改自动播放及其他图像设置
自动播放所有 GIF
拨动开关以打开
自动播放 GIF
图片尺寸
全部
小
中
大
特大
至少... *
自定义宽度
x
自定义高度
像素
请为宽度和高度输入一个数字
颜色
全部
仅限颜色
黑白
类型
全部
照片
剪贴画
素描
动画 GIF
透明
版式
全部
方形
横版
高
人物
全部
仅脸部
半身像
日期
全部
过去 24 小时
过去一周
过去一个月
去年
授权
全部
所有创作共用
公共领域
免费分享和使用
在商业上免费分享和使用
免费修改、分享和使用
在商业上免费修改、分享和使用
详细了解
清除筛选条件
安全搜索:
中等
严格
中等(默认)
关闭
筛选器
768×1024
scribd.com
MIPS Architecture | …
768×1024
scribd.com
MIPS Assembly Reference Sh…
768×1024
scribd.com
Slide Lab 3design A MIP…
768×1024
scribd.com
Design and Implementatio…
GIF
1240×678
gitee.com
MIPS-CPU: A Simulative CPU Running on MIPS Instruction Set on Logisim.
1200×600
github.com
GitHub - mq022002/Simplified-MIPS-Machine
1615×538
github.com
GitHub - skynatepro/MIPS32: Design of 32-bit MIPS Processor
1080×749
github.com
GitHub - digitaldanny/mips: Implementation of 32-bit CPU u…
602×377
github.com
GitHub - omagdy7/MIPS: Building a simple 32-bit MIPS processor using …
1232×770
github.com
GitHub - Kaushik0468/MIPS-Processor
700×492
chegg.com
Solved write the MIPS machine code (hexadecimal) | Chegg.com
569×700
chegg.com
Solved B. What is the MIPS machine lang…
6715×3768
github.com
GitHub - jf-eng/MIPS-CPU: 32-bit big-endian MIPS architecture CPU ...
834×607
chegg.com
Solved Q2 MIPS machine code analysis 4 Points Recall that | Chegg.com
1126×750
chegg.com
Solved Q1 MIPS machine code analysis 10 Points Analyze the | Chegg.com
682×579
chegg.com
Q1 MIPS machine code analysis 6 Points Analyze the | Chegg.com
700×474
etnichols.com
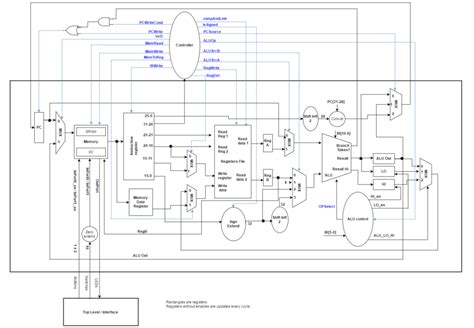
MIPS Single Cycle CPU | etnichols blog
742×739
chegg.com
Solved Ac we knnw Given this MIPS machine languag…
669×829
chegg.com
Solved Ac we knnw Given this MIPS …
2230×1214
zobinhuang.github.io
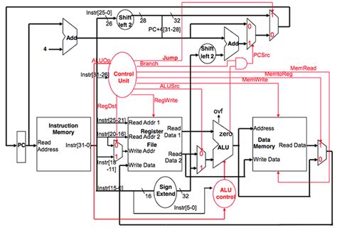
单周期 MIPS 处理器的设计 | Zobin
931×533
github.com
GitHub - hassanelsman/Single-Cycle-MIPS-Processor: implementation of a ...
1066×693
github.com
GitHub - AmrMaged-H/Single-Cycle-MIPS-Processor: 32-bit single-cycle ...
562×562
ant.ncc.asia
MIPS Architecture Series – Phần 1: Datapath? - NC…
1318×510
chegg.com
Solved For the following MIPS instructions, shown in machine | Chegg.com
749×716
chegg.com
Solved 5. Assemble the MIPS machine code for th…
1024×768
SlideServe
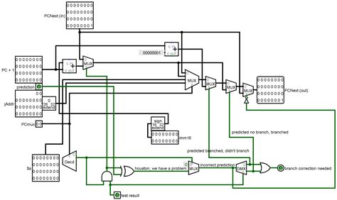
PPT - The MIPS 32 PowerPoint Presentation, free download - ID:987858
850×506
ResearchGate
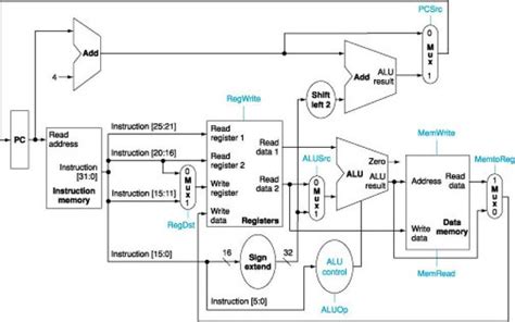
A Simplified MIPS Processor Architecture | Download Scientific Diagram
1268×748
chegg.com
Solved For the following MIPS assembly language | Chegg.com
931×894
chegg.com
Solved 6. Assemble the MIPS machine code f…
1024×768
SlideServe
PPT - MIPS Assembly Language PowerPoint Presentation, free downloa…
1980×1180
hackaday.io
32 bit MIPS CPU | Hackaday.io
1385×843
chegg.com
Assemble the MIPS machine code [in hexadecimal only) | Chegg.com
1068×580
github.com
GitHub - alyaamoh/32-bit-single-cycle-microarchitecture-MIPS-processor
1080×591
github.com
GitHub - alyaamoh/32-bit-single-cycle-microarchitecture-MIPS-processor
1031×1109
Chegg
1. Write the MIPS machine language cod…
某些结果已被隐藏,因为你可能无法访问这些结果。
显示无法访问的结果
报告不当内容
请选择下列任一选项。
无关
低俗内容
成人
儿童性侵犯
反馈