你提供的照片可能用于改善必应图片处理服务。
隐私政策
|
使用条款
无法使用此链接。检查链接是否以 "http://" 或 "https://" 开头,然后重试。
无法处理此搜索。请尝试其他图像或关键字。
试用视觉搜索
使用图像搜索、识别对象和文本、翻译或解决问题
将一个或多个图像拖到此处,
上传图像
或
打开相机
将图像放置到任意位置以开始搜索
要使用可视化搜索,请在浏览器中启用相机
English
全部
搜索
图片
灵感
创建
集合
视频
地图
资讯
更多
购物
航班
旅游
笔记本
自动播放所有 GIF
在这里更改自动播放及其他图像设置
自动播放所有 GIF
拨动开关以打开
自动播放 GIF
图片尺寸
全部
小
中
大
特大
至少... *
自定义宽度
x
自定义高度
像素
请为宽度和高度输入一个数字
颜色
全部
仅限颜色
黑白
类型
全部
照片
剪贴画
素描
动画 GIF
透明
版式
全部
方形
横版
高
人物
全部
仅脸部
半身像
日期
全部
过去 24 小时
过去一周
过去一个月
去年
授权
全部
所有创作共用
公共领域
免费分享和使用
在商业上免费分享和使用
免费修改、分享和使用
在商业上免费修改、分享和使用
详细了解
清除筛选条件
安全搜索:
中等
严格
中等(默认)
关闭
筛选器
1008×120
se.my.site.com
Please select your location.
1128×846
womenpm.org
Community Knowledge - Women In Product
1920×1080
communityknowledgematters.squarespace.com
Community Knowledge Matters
884×885
insightloop.com
Knowledge Community - InsightLoop
1428×1498
kwsa.org.au
community | Key Word Sign Australia
1400×840
babysignlanguage.com
Community
657×781
communitycentredknowledge.org
We’re growing! – Community Centred Knowledge
1000×750
stock.adobe.com
Community of Knowledge Stock Illustration | Adobe Stock
351×147
community-of-knowledge.de
Wissensmanagement / Knowledge Management: Com…
390×280
shutterstock.com
Knowledge Sign Stock Photo 215849368 | Shutterstock
310×310
imgbin.com
Knowledge Community PNG Images, Knowle…
1300×1007
alamy.com
knowledge sign. knowledge circular band label. round kn…
1300×1060
alamy.com
Knowledge sharing road sign Stock Photo - Alamy
1200×630
visualaids.org
Visual AIDS | Community Knowledge Practice: A Portfolio
2060×1030
dataschools.education
Knowledge Sharing Community - Data Education in Schools
1000×1000
stock.adobe.com
knowledge sharing icon vector. knowledge sh…
1600×1136
yayimages.com
Knowledge Street Sign by kbuntu Vectors & Illustrations with Unlim…
800×556
dreamstime.com
Knowledge Sign Stock Illustrations – 111,915 Knowledge Sign Stock ...
850×465
researchgate.net
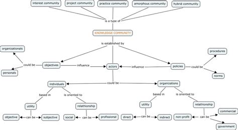
-Definition of knowledge community. | Download Scientific Diagram
800×800
dreamstime.com
Collective Insight, Creative Community, G…
1500×1125
events.educause.edu
A Community Knowledge-Sharing Wiki | EDUCAUSE Events
1024×512
swiftkickhq.com
Here’s Your Sign to Community Engagement - Swift Kick
304×143
knowledgecommunities.com
Knowledge Communities
450×470
bigstockphoto.com
Knowledge Sharing Vector & Photo (Free T…
1300×953
alamy.com
Community knowledge hi-res stock photography and images - Alamy
850×763
researchgate.net
Key Components of Community Knowledge | Download Scienti…
1600×1219
dreamstime.com
Knowledge Sign. Knowledge Round Ribbon Sticker Stock Vector ...
1300×957
alamy.com
Share knowledge sign on a table with a sketch Stock Photo - Alamy
1300×870
alamy.com
An image of a colorful community sign Stock Photo - Alamy
320×320
researchgate.net
Composition of the knowledge communi…
850×567
blog.451alliance.com
What It Means to Be Part of a Knowledge Community - 451 Allia…
1000×1080
vectorstock.com
Community black icon sign on isolat…
830×830
pnghut.com
Community Icon Class Icon Knowledge Ma…
475×280
Shutterstock
Knowledge Photos, Images and Pictures
1200×900
medium.com
Sharing Knowledge on our Unique Community | by Sydney Knowledge …
某些结果已被隐藏,因为你可能无法访问这些结果。
显示无法访问的结果
报告不当内容
请选择下列任一选项。
无关
低俗内容
成人
儿童性侵犯
反馈