你提供的照片可能用于改善必应图片处理服务。
隐私政策
|
使用条款
无法使用此链接。检查链接是否以 "http://" 或 "https://" 开头,然后重试。
无法处理此搜索。请尝试其他图像或关键字。
试用视觉搜索
使用图像搜索、识别对象和文本、翻译或解决问题
将一个或多个图像拖到此处,
上传图像
或
打开相机
将图像放置到任意位置以开始搜索
要使用可视化搜索,请在浏览器中启用相机
English
全部
搜索
图片
灵感
创建
集合
视频
地图
资讯
更多
购物
航班
旅游
笔记本
Instance Data Java Definition 的热门建议
Java
Coding
Array
Java
Java
Method
Basic Syntax
Java
Public
Java Definition
Private
Java Definition
Java
Code
Accessor Method
Java Definition
Instance Data Java
Example
Java
Object
Local
Data Java Definition
Python
Class
Loocal
Data Java Definition
Java
JCF
Gof
Java
Mutator Method
Java Example
Method Decomposition
Java Definition
High Definition Java
Game
Java
Object Declaration
Java
Main Funciton
Instance
Meaning
Java
imageCLASS Full Path
Java
Class Dependency Graph
My Brain
Java
Java
Class Dependent Out
Example of Postcondition in
Java
自动播放所有 GIF
在这里更改自动播放及其他图像设置
自动播放所有 GIF
拨动开关以打开
自动播放 GIF
图片尺寸
全部
小
中
大
特大
至少... *
自定义宽度
x
自定义高度
像素
请为宽度和高度输入一个数字
颜色
全部
仅限颜色
黑白
类型
全部
照片
剪贴画
素描
动画 GIF
透明
版式
全部
方形
横版
高
人物
全部
仅脸部
半身像
日期
全部
过去 24 小时
过去一周
过去一个月
去年
授权
全部
所有创作共用
公共领域
免费分享和使用
在商业上免费分享和使用
免费修改、分享和使用
在商业上免费修改、分享和使用
详细了解
清除筛选条件
安全搜索:
中等
严格
中等(默认)
关闭
筛选器
Java
Coding
Array
Java
Java
Method
Basic Syntax
Java
Public
Java Definition
Private
Java Definition
Java
Code
Accessor Method
Java Definition
Instance Data Java
Example
Java
Object
Local
Data Java Definition
Python
Class
Loocal
Data Java Definition
Java
JCF
Gof
Java
Mutator Method
Java Example
Method Decomposition
Java Definition
High Definition Java
Game
Java
Object Declaration
Java
Main Funciton
Instance
Meaning
Java
imageCLASS Full Path
Java
Class Dependency Graph
My Brain
Java
Java
Class Dependent Out
Example of Postcondition in
Java
1200×600
infitechx.com
Instance Method in Java
645×428
instanceofjava.com
Instance variables in java with example program - InstanceOfJava
645×338
instanceofjava.com
Instance variables in java with example program - InstanceOfJava
300×150
infitechx.com
Instance Variables in Java (with Examples)
2000×1000
blog.machinet.net
Understanding Instance Data in Java: A Comprehensive Guide – Machinet's ...
936×245
electronicsreference.com
What is a Java Instance Variable? With Examples - Electronics Reference
677×361
codippa.com
Instance variables in java: Object-Oriented Essentials
865×481
educba.com
Instance Variable in Java | Characteristics of Instance Variable in Java
1200×630
javaassignmenthelp.com
What is an Instance Variables in Java
512×512
ioflood.com
What is an 'Instance' in Java? | Guide to Cre…
3401×2077
scaler.com
Instance Variable in Java - Scaler Topics
6000×1234
scaler.com
Instance Variable in Java - Scaler Topics
539×280
w3resource.com
Java Class, methods, instance variables - w3resource
371×132
w3resource.com
Java Class, methods, instance variables - w3resource
1337×798
blogspot.com
Instance Variable in Java with Example | Java Hungry
400×148
upgrad.com
Exploring Instance Variables in Java: A Comprehensive Guide
1080×697
herovired.com
Instance Variable in Java with Examples [2025] | Hero Vired
1200×700
naukri.com
Java Instance Variable Explained – Scope, Usage & Example - Naukri …
1920×1080
mygreatlearning.com
Java Instance: What is an Instance Variable in Java? Syntax & More in ...
1856×745
storage.googleapis.com
When To Use Java Instance at Lynda Austin blog
1200×628
mygreatlearning.com
Java Instance: What is an Instance Variable in Java?
653×295
upgrad.com
Exploring Instance Variables in Java: A Comprehensive Guide
652×402
upgrad.com
Exploring Instance Variables in Java: A Comprehensive Guide
658×545
upgrad.com
Exploring Instance Variables in Java: A Comprehensive …
656×446
upgrad.com
Exploring Instance Variables in Java: A Comprehensive Guide
850×236
ResearchGate
1: Examples of instance level data. | Download Scientific Diagram
970×499
Crunchify
Java Tips: Never Make an Instance Fields of Class Public • Crunchify
575×370
digitalgadgetwave.com
Mastering Java Instance Methods: A Comprehensive Guide to Effective ...
1024×1024
medium.com
Where Java Stores Static vs Instance Data in Me…
1200×800
itinterviewguide.com
What is an Instance Variable in Java? – It Interview Guide
860×430
careers360.com
All You Need to Know About Instance Variable in Java
640×640
researchgate.net
A simple Java example and the corresponding instanc…
1200×700
naukri.com
Introduction to Instance in Java - Naukri Code 360
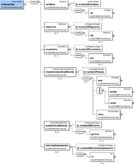
850×1005
researchgate.net
Detail of the instanceData eleme…
1014×371
medium.com
How to use Instance variables in Java? | by Mahima Agrawal | Medium
某些结果已被隐藏,因为你可能无法访问这些结果。
显示无法访问的结果
报告不当内容
请选择下列任一选项。
无关
低俗内容
成人
儿童性侵犯
反馈