你提供的照片可能用于改善必应图片处理服务。
隐私政策
|
使用条款
无法使用此链接。检查链接是否以 "http://" 或 "https://" 开头,然后重试。
无法处理此搜索。请尝试其他图像或关键字。
试用视觉搜索
使用图像搜索、识别对象和文本、翻译或解决问题
将一个或多个图像拖到此处,
上传图像
或
打开相机
将图像放置到任意位置以开始搜索
要使用可视化搜索,请在浏览器中启用相机
English
全部
搜索
图片
灵感
创建
集合
视频
地图
资讯
更多
购物
航班
旅游
笔记本
Expense 的热门建议
Expenditure
Expense
Icon
Expense
Cartoon
Expense
Account
Manage
Expense
Claim Form
Loan
Expense
Spending
Share of
Expense
Reimburse
Income
Sheet
Miscellaneous
Expense
Spending
Plan
Trip
Expenses
Itemized Expenses
Sheet
Excel
Sheet
Report
Template
Budget
Planning
Business
Budget
Spreadsheet
In Charge
Of
Net Claims and Claim
Expense Development
Travel Budget
Excel
Cost
Tracking
Account Expenses
List
Cost Spend
Worksheet
Trip Expenses
Logo
Bank
Account
Medical Expenses
Images
Reports
Farm Planning
Excel
缩小Expense的搜索范围
Three
Types
Fixed
Variable
Business
Travel
Clip
Art
Different
Categories
Claim Form Template
Excel
People
HR
Word
Document
List
Template
Online
Shopping
Different
Types
Template
For
What Is
Operating
Small
Business
Table
Template
Balance
Sheet
Corporation
Tax
How
List
Program for Small
Business
Blue
Icon
Account
Titles
Business.
Related
Summary
Report
Receipt
Employee
Everyday
Breakdown
House
Monthly
Form
Household
Rental
Examples
Company
Income
Travel
Reimbursement
Types
对 Expense 感兴趣的人还搜索了
Bills
Médical
Meaning
Definition
Reduce
Categories for
Business
Format
Excel
Outstanding
Cutting
Free Track
Business
Cut
Employment
Operating
对 Expense 感兴趣的人还搜索了
Operating
Expense
Expenses versus Capital
Expenditures
Expense
Account
Tax
Expense
Freight
Expense
Bad
Debt
Interest
Expense
自动播放所有 GIF
在这里更改自动播放及其他图像设置
自动播放所有 GIF
拨动开关以打开
自动播放 GIF
图片尺寸
全部
小
中
大
特大
至少... *
自定义宽度
x
自定义高度
像素
请为宽度和高度输入一个数字
颜色
全部
仅限颜色
黑白
类型
全部
照片
剪贴画
素描
动画 GIF
透明
版式
全部
方形
横版
高
人物
全部
仅脸部
半身像
日期
全部
过去 24 小时
过去一周
过去一个月
去年
授权
全部
所有创作共用
公共领域
免费分享和使用
在商业上免费分享和使用
免费修改、分享和使用
在商业上免费修改、分享和使用
详细了解
清除筛选条件
安全搜索:
中等
严格
中等(默认)
关闭
筛选器
Expenditure
Expense
Icon
Expense
Cartoon
Expense
Account
Manage
Expense
Claim Form
Loan
Expense
Spending
Share of
Expense
Reimburse
Income
Sheet
Miscellaneous
Expense
Spending
Plan
Trip
Expenses
Itemized Expenses
Sheet
Excel
Sheet
Report
Template
Budget
Planning
Business
Budget
Spreadsheet
In Charge
Of
Net Claims and Claim
Expense Development
Travel Budget
Excel
Cost
Tracking
Account Expenses
List
Cost Spend
Worksheet
Trip Expenses
Logo
Bank
Account
Medical Expenses
Images
Reports
Farm Planning
Excel
1709×904
burgesskilpatrick.com
Expense type analysis corp — Burgess Kilpatrick | Chartered ...
664×547
slidesdocs.com
Free Expense Categories Templates For Google She…
1024×579
db-excel.com
business expense categories spreadsheet — db-excel.com
488×363
wallstreetmojo.com
Expense Accounting (Definition, Examples)| Journal Entries
750×1134
wordexcelstemplates.com
Expense Chart Template | Fre…
1000×562
happay.com
Business Expense Categories: Types, Examples & Management
447×162
enterprise-support.myob.com
How to set up Expense Types
840×620
reckon.com
What is an expense? | Accounting Terms | Reckon AU
1024×535
itilite.com
Identifying the 4 Expense Types: A Guide for Businesses
1078×1225
enerpize.com
30 Expense Categories for …
2400×1000
enerpize.com
30 Expense Categories for Small Businesses You Have to Consider
2463×926
volopay.com
Detailed Guide on Business Expense Management
缩小
Expense
的搜索范围
Three Types
Fixed Variable
Business Travel
Clip Art
Different Categories
Claim Form Template Excel
People HR
Word Document
List Template
Online Shopping
Different Types
Template For
1700×1147
volopay.com
Detailed Guide on Business Expense Management
768×432
stampli.com
Where’s Your Money Going? Business Expense Accounts Explained
768×576
docuclipper.com
50 Most Common Business Expense Categories
2048×1145
docuclipper.com
50 Most Common Business Expense Categories
768×576
docuclipper.com
50 Most Common Business Expense Categories
768×432
docuclipper.com
50 Most Common Business Expense Categories
1024×768
docuclipper.com
50 Most Common Business Expense Categories
2024×1227
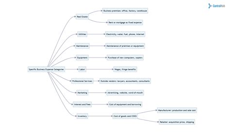
controlhub.com
Business Expense Categories: Tax Guide for Hardware
2155×1072
controlhub.com
Business Expense Categories: Tax Guide for Hardware
2008×1169
controlhub.com
Business Expense Categories: Tax Guide for Hardware
2250×2250
blog.constellation.com
Small Business Expense Categories …
1440×960
ramp.com
35 Essential Business Expense Categories
804×976
fylehq.com
41 Essential Business Expense Categories for Bu…
800×800
bench.co
How to Categorize Your Business Expenses
1200×1758
storage.googleapis.com
Office Equipment Ex…
1200×1657
slidesdocs.com
Simplifying Small Business Expe…
1024×536
businessaccountingbasics.co.uk
Understanding The Expense Account With Examples
对
Expense
感兴趣的人还搜索了
Bills
Médical
Meaning
Definition
Reduce
Categories for Business
Format Excel
Outstanding
Cutting
Free Track Business
Cut
Employment
900×477
businessaccountingbasics.co.uk
Understanding The Expense Account With Examples
768×402
businessaccountingbasics.co.uk
Understanding The Expense Account With Examples
768×402
businessaccountingbasics.co.uk
Understanding The Expense Account With Examples
480×360
quick-bookkeeping.net
A Beginner's Guide To Business Expense Categories | Quick Bookke…
2000×796
freepik.com
Financial diagram showing expense breakdown | Premium AI-generated image
532×707
storage.googleapis.com
Utility Expense Is What Type Of Account at Alden Johnso…
某些结果已被隐藏,因为你可能无法访问这些结果。
显示无法访问的结果
报告不当内容
请选择下列任一选项。
无关
低俗内容
成人
儿童性侵犯
反馈