你提供的照片可能用于改善必应图片处理服务。
隐私政策
|
使用条款
无法使用此链接。检查链接是否以 "http://" 或 "https://" 开头,然后重试。
无法处理此搜索。请尝试其他图像或关键字。
试用视觉搜索
使用图像搜索、识别对象和文本、翻译或解决问题
将一个或多个图像拖到此处,
上传图像
或
打开相机
将图像放置到任意位置以开始搜索
要使用可视化搜索,请在浏览器中启用相机
English
全部
搜索
图片
灵感
创建
集合
视频
地图
资讯
更多
购物
航班
旅游
笔记本
自动播放所有 GIF
在这里更改自动播放及其他图像设置
自动播放所有 GIF
拨动开关以打开
自动播放 GIF
图片尺寸
全部
小
中
大
特大
至少... *
自定义宽度
x
自定义高度
像素
请为宽度和高度输入一个数字
颜色
全部
仅限颜色
黑白
类型
全部
照片
剪贴画
素描
动画 GIF
透明
版式
全部
方形
横版
高
人物
全部
仅脸部
半身像
日期
全部
过去 24 小时
过去一周
过去一个月
去年
授权
全部
所有创作共用
公共领域
免费分享和使用
在商业上免费分享和使用
免费修改、分享和使用
在商业上免费修改、分享和使用
详细了解
清除筛选条件
安全搜索:
中等
严格
中等(默认)
关闭
筛选器
800×573
insightmaker.com
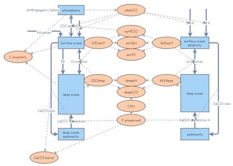
Carbon Cycle Model | Insight Maker
1024×1024
betanet.net
The Life Cycle Model Example: Understandi…
2277×1108
template-buddies.com
Life Cycle Model – Template Buddies
3600×2160
dnte.hbcse.tifr.res.in
Making a cycle model #2 – Design & Technology Education Group
640×640
researchgate.net
Example of an illustration of an ec…
718×518
researchgate.net
Engine Cycle Model | Download Scientific Diagram
254×254
researchgate.net
Modeling Cycle Example: The Con…
724×491
researchgate.net
Overall process for the cycle-to-cycle model. | Download Scient…
727×363
gauthmath.com
Use the information in the diagrams to draw a cycle model. Use the ...
376×485
researchgate.net
An Example Model of the Cycle Algor…
1800×1013
skuola.net
Product Cycle Model
638×478
slideshare.net
Product Cycle Model.pptx
769×665
researchgate.net
A process model involving a cycle, with an example unfold…
811×913
researchgate.net
A summary of the Performance Cycl…
1600×1370
cartoondealer.com
Spiral Model Is A Software Development Life Cycle …
850×729
researchgate.net
Schematic of full cycle model. | Download Scien…
1200×630
nulab.com
Cycle Diagram | Cacoo | Nulab
1200×1185
template.net
Free Cycle Diagram Templates, Editable and Downloadable
736×568
datavizproject.com
Cycle Diagram | Data Viz Project
716×796
researchgate.net
Schematic diagram of the model life cycle…
610×343
researchgate.net
The development cycle of model. | Download Scientific Diagram
1920×1080
beautiful.ai
Cycle Template | Beautiful.ai
1338×753
slidesgo.com
Cycle Diagram Google Slides and PowerPoint templates
2520×1761
Canva
Free Cycle Diagram Maker and Examples Online | Canva
640×640
researchgate.net
| The basic cycle of the model. | Download Scient…
640×640
researchgate.net
3: A modelling cycle illustrating a simple overv…
570×545
Visual Paradigm
Basic Cycle | Cycle Block Diagram Tem…
850×401
researchgate.net
Diagram illustrating components of the annual cycle model (1) and ...
1365×767
powerslides.com
4+ Cycle Diagram Templates | Download & Edit | PowerSlides™
690×301
researchgate.net
Overview Architecture of Proposed Model using the Cycle Matrix ...
850×638
researchgate.net
Modelling Cycle - ideally run several times - to establish a suit…
1000×1000
ar.inspiredpencil.com
Carbon Cycle Graph
850×432
researchgate.net
An example of a modelling cycle. This figure appears in colour in the ...
1000×734
ar.inspiredpencil.com
Process Cycle Diagram
440×220
assignmentpoint.com
Cyclic Model - Assignment Point
某些结果已被隐藏,因为你可能无法访问这些结果。
显示无法访问的结果
报告不当内容
请选择下列任一选项。
无关
低俗内容
成人
儿童性侵犯
反馈