你提供的照片可能用于改善必应图片处理服务。
隐私政策
|
使用条款
无法使用此链接。检查链接是否以 "http://" 或 "https://" 开头,然后重试。
无法处理此搜索。请尝试其他图像或关键字。
试用视觉搜索
使用图像搜索、识别对象和文本、翻译或解决问题
将一个或多个图像拖到此处,
上传图像
或
打开相机
将图像放置到任意位置以开始搜索
要使用可视化搜索,请在浏览器中启用相机
English
全部
搜索
图片
灵感
创建
集合
视频
地图
资讯
更多
购物
航班
旅游
笔记本
Cell Communication Concept Map 的热门建议
Cell Division
Concept Map
Cell Membrane
Concept Map
Cell Cycle
Concept Map
Cell Structure
Concept Map
Cell Biology
Concept Map
Cell
Membrane Transport Concept Map
Concept
Map. About Cell
Cell Reproduction
Concept Map
Animal
Cell Concept Map
Cell Concept Map
Answer Key
Concept Map
for Cells
Cell Bio
Concept Map
Cell Signaling
Concept Map
Cell Concept Map
Answers
Cell Energy
Concept Map
Chemical
Communication Concept Map
Concept Map of Cell
Structure and Function
Eukaryotic
Cell Concept Map
Cell Organelles
Concept Map
Cell Concept Map
Diagram
Cellular Respiration
Concept Map
Mitosis
Concept Map
Typical Animal
Cell Concept Map
Concept Map
Three Cell
Cell Concept Map
Basic
Concept Map
of Cell Cycke
Cell Communication
Mind Map
Cell Communication
Pathway
Simple Cell Concept Map
for Students
Human
Cell Concept Map
Concept Map
Science Cell Structure
Cell
to Biosphere Concept Map
Cell
Transport TreeMap
Cell Reprodiction
Concept Map
DNA Cell
Cycle Concept Map
Composite
Cell Concept Map
Composite Cell Concept Map
Sample
Types of Cellular
Communication
Cytoskeleton
Concept Map
Cell Transportation
Concept Map
Concept Maps
for Plant Cell
Cell
Signaling Cnocept Map
Cell Communication
Ligand
Nervous System
Concept Map
Concept Map
for Cell Creative
Neural
Cells Concept Map
Cell Cycle and Mitosis Concept Map
Ready to Fill Out
Cell Communication
Flowchart
Cell Junctions
Concept Map
Prokaryotic and Eukaryotic
Cells Concept Map
新版本
自动播放所有 GIF
在这里更改自动播放及其他图像设置
自动播放所有 GIF
拨动开关以打开
自动播放 GIF
图片尺寸
全部
小
中
大
特大
至少... *
自定义宽度
x
自定义高度
像素
请为宽度和高度输入一个数字
颜色
全部
仅限颜色
黑白
类型
全部
照片
剪贴画
素描
动画 GIF
透明
版式
全部
方形
横版
高
人物
全部
仅脸部
半身像
日期
全部
过去 24 小时
过去一周
过去一个月
去年
授权
全部
所有创作共用
公共领域
免费分享和使用
在商业上免费分享和使用
免费修改、分享和使用
在商业上免费修改、分享和使用
详细了解
清除筛选条件
安全搜索:
中等
严格
中等(默认)
关闭
筛选器
Cell Division
Concept Map
Cell Membrane
Concept Map
Cell Cycle
Concept Map
Cell Structure
Concept Map
Cell Biology
Concept Map
Cell
Membrane Transport Concept Map
Concept
Map. About Cell
Cell Reproduction
Concept Map
Animal
Cell Concept Map
Cell Concept Map
Answer Key
Concept Map
for Cells
Cell Bio
Concept Map
Cell Signaling
Concept Map
Cell Concept Map
Answers
Cell Energy
Concept Map
Chemical
Communication Concept Map
Concept Map of Cell
Structure and Function
Eukaryotic
Cell Concept Map
Cell Organelles
Concept Map
Cell Concept Map
Diagram
Cellular Respiration
Concept Map
Mitosis
Concept Map
Typical Animal
Cell Concept Map
Concept Map
Three Cell
Cell Concept Map
Basic
Concept Map
of Cell Cycke
Cell Communication
Mind Map
Cell Communication
Pathway
Simple Cell Concept Map
for Students
Human
Cell Concept Map
Concept Map
Science Cell Structure
Cell
to Biosphere Concept Map
Cell
Transport TreeMap
Cell Reprodiction
Concept Map
DNA Cell
Cycle Concept Map
Composite
Cell Concept Map
Composite Cell Concept Map
Sample
Types of Cellular
Communication
Cytoskeleton
Concept Map
Cell Transportation
Concept Map
Concept Maps
for Plant Cell
Cell
Signaling Cnocept Map
Cell Communication
Ligand
Nervous System
Concept Map
Concept Map
for Cell Creative
Neural
Cells Concept Map
Cell Cycle and Mitosis Concept Map
Ready to Fill Out
Cell Communication
Flowchart
Cell Junctions
Concept Map
Prokaryotic and Eukaryotic
Cells Concept Map
新版本
🎉
新增功能
我们邀请你试用新版图像搜索,请切换查看。
1920×1081
ditki.com
Cell Biology: Cellular Communication | ditki medical & biological sciences
768×1024
scribd.com
Cell Signaling and Communic…
180×233
coursehero.com
EC 4 Cell to cell communicatio…
180×234
coursehero.com
Cell Communicatio…
1800×1026
edrawmind.wondershare.com
Crack the Code of Cells: A Guide to Cell Concept Maps
1158×1453
ar.inspiredpencil.com
Chemical Communication Concept Map
1024×768
ar.inspiredpencil.com
Chemical Communication Concept Map
1152×1152
ar.inspiredpencil.com
Cell Cycle Concept Map
2429×1439
ar.inspiredpencil.com
Chemical Communication Concept Map
1200×630
ar.inspiredpencil.com
Cell Structure Concept Map
1200×1537
animalia-life.club
Chemical Communication Concept Map
1501×884
animalia-life.club
Chemical Communication Concept Map
800×600
wordwall.net
(1) Types of Cell Communication - Labelled di…
833×1003
academguide.com
Unveiling the Answer Key for …
1200×783
academguide.com
Unveiling the Answer Key for Cell Transport Concept Map
350×263
www.teacherspayteachers.com
AP BIOLOGY SIGNAL TRANSDUCTION/CELL SIGN…
350×263
www.teacherspayteachers.com
AP BIOLOGY SIGNAL TRANSDUCTION/CELL SIGN…
850×743
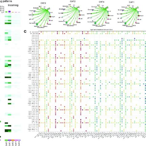
researchgate.net
Cell-cell communication networks and patient grou…
1024×598
quizlet.com
Diagram of Cell Communication & Cell Signalling - Cell Biology | Quizlet
640×480
slideshare.net
Cell communication and signaling ,cell cycle | PPTX
638×478
slideshare.net
Cell communication and signaling | PPTX
2048×1536
slideshare.net
Cell communication and signaling | PPTX
2048×1536
slideshare.net
Cell communication and signaling | PPTX
1885×1078
chegg.com
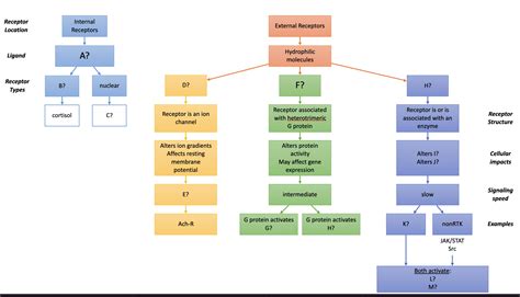
Solved signaling concept map. CELL PHYSIOLOGY. Help me out | Chegg.c…
951×712
etsy.com
AP Biology Cell Communication Notes (sign…
1097×428
bookdown.org
Topic 6 Cell Communication | BS2004: Molecular and Cellular Biology II
836×722
quizlet.com
AP Biology Unit 4 Essential Knowledge: C…
180×234
coursehero.com
Understanding Cell Communi…
768×1024
scribd.com
Module - II - 3 - Cell Communi…
1280×960
docsity.com
Cell Signaling and Communication-Cell Biology …
640×640
researchgate.net
Cell-cell communication anal…
1000×700
firsthope.co.in
General principles of cell communication
1200×1553
studocu.com
Cell communication - Notes on overview …
1240×1754
studypool.com
SOLUTION: Basic principles of cell …
500×297
blogspot.com
Cell Communication And Signalling MCQs Part 1 - | Bioinformatics
某些结果已被隐藏,因为你可能无法访问这些结果。
显示无法访问的结果
报告不当内容
请选择下列任一选项。
无关
低俗内容
成人
儿童性侵犯
反馈