你提供的照片可能用于改善必应图片处理服务。
隐私政策
|
使用条款
无法使用此链接。检查链接是否以 "http://" 或 "https://" 开头,然后重试。
无法处理此搜索。请尝试其他图像或关键字。
试用视觉搜索
使用图像搜索、识别对象和文本、翻译或解决问题
将一个或多个图像拖到此处,
上传图像
或
打开相机
将图像放置到任意位置以开始搜索
要使用可视化搜索,请在浏览器中启用相机
English
全部
搜索
图片
灵感
创建
集合
视频
地图
资讯
更多
购物
航班
旅游
笔记本
Behaviorism 的热门建议
Psychology
Humanistic
John B.
Watson
Behaviour
Cognitive
Psychological
Behaviorism
John Broadus Watson
Conditioning
Behavior
Cognitive
Revolution
Classical
Conditioning
The Psychological
Theory
Tolman Cognitive
Map
Pschchology
Behavior
Model
Classical Conditioning
Examples
Example of Proximately
in Psychology
Conditioned Place Aversion
Two-Chamber
Behavior Science Desktop
Background
缩小Behaviorism的搜索范围
Clip
Art
Concept
Map
Perspective
Meme
Language
Learning
Ivan
Pavlov
Skinner
Quotes
Infographic
Examples
Or
Digraph
John
Watson
Perspective
Cartoon
John Watson
Theory
Psychology
Pictures
Black
White
Edward
Thorndike
Theory
Example
Theory
Wallpaper
Mind
Map
Psychology
Cartoon
Symbol
Theory
Diagram
Classical
Cartoon
Logo
Examples
Classroom
Illustration
School
Behaviorism
Books
浏览类似 Behaviorism 的更多搜索
Theory
Example
Logical
Graphic
American
20th
Century
Poem
About
Science
Decal
Meme
About
4K
Wallpapers
ClipArt
Psychology
对 Behaviorism 感兴趣的人还搜索了
Learning
theory
Classical
Conditioning
Cognitive
Psychology
Operant
Conditioning
Psychoanalysis
Psychology
Applied Behavior
Analysis
Cognitivism
Reinforcement
Functionalism
Developmental
Psychology
Behavior
Modification
Social
Psychology
Clinical
Psychology
Skinner
Box
Theory of Multiple
Intelligences
Schema
B. F.
Skinner
John
Dewey
Sigmund
Freud
新版本
自动播放所有 GIF
在这里更改自动播放及其他图像设置
自动播放所有 GIF
拨动开关以打开
自动播放 GIF
图片尺寸
全部
小
中
大
特大
至少... *
自定义宽度
x
自定义高度
像素
请为宽度和高度输入一个数字
颜色
全部
仅限颜色
黑白
类型
全部
照片
剪贴画
素描
动画 GIF
透明
版式
全部
方形
横版
高
人物
全部
仅脸部
半身像
日期
全部
过去 24 小时
过去一周
过去一个月
去年
授权
全部
所有创作共用
公共领域
免费分享和使用
在商业上免费分享和使用
免费修改、分享和使用
在商业上免费修改、分享和使用
详细了解
清除筛选条件
安全搜索:
中等
严格
中等(默认)
关闭
筛选器
Psychology
Humanistic
John B.
Watson
Behaviour
Cognitive
Psychological
Behaviorism
John Broadus Watson
Conditioning
Behavior
Cognitive
Revolution
Classical
Conditioning
The Psychological
Theory
Tolman Cognitive
Map
Pschchology
Behavior
Model
Classical Conditioning
Examples
Example of Proximately
in Psychology
Conditioned Place Aversion
Two-Chamber
Behavior Science Desktop
Background
新版本
🎉
新增功能
我们邀请你试用新版图像搜索,请切换查看。
641×328
Weebly
Behaviorism - Development Across Lifespan
500×265
behaviorchart.net
Behaviorism Chart - BehaviorChart.net
366×432
westaflearningcenter.com
Behaviorism - WEST AFRICA…
919×572
jolley-mitchell.com
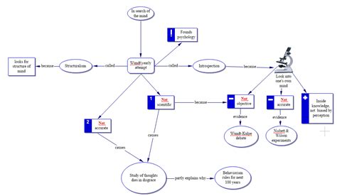
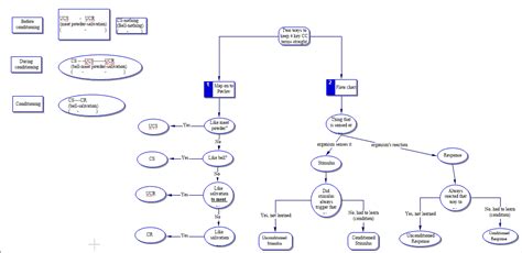
Behaviorism Concept Maps
1003×488
jolley-mitchell.com
Behaviorism Concept Maps
818×687
jolley-mitchell.com
Behaviorism Concept Maps
1035×603
jolley-mitchell.com
Behaviorism Concept Maps
1001×690
jolley-mitchell.com
Behaviorism Concept Maps
989×471
jolley-mitchell.com
Behaviorism Concept Maps
800×500
explorepsychology.com
Behaviorism Examples, Definition, and Impact
898×707
jolley-mitchell.com
Behaviorism Concept Maps
1275×1651
studylib.net
Behaviorism
缩小
Behaviorism
的搜索范围
Clip Art
Concept Map
Perspective Meme
Language Learning
Ivan Pavlov
Skinner Quotes
Infographic Examples
Or Digraph
John Watson
Perspective Cartoon
John Watson Theory
Psychology Pictures
768×994
studylib.net
Behaviorism & Conditioning: Psyc…
320×180
slideshare.net
Behaviorism | PPTX
1280×905
helpfulprofessor.com
17 Behaviorism Examples (2025)
1024×768
SlideServe
PPT - BEHAVIORISM PowerPoint Presentation, free download - ID:1879853
1024×768
SlideServe
PPT - Behaviorism PowerPoint Presentation, free download - ID:2314444
1024×768
SlideServe
PPT - BEHAVIORISM PowerPoint Presentation, free download - ID:…
1024×768
SlideServe
PPT - Behaviorism PowerPoint Presentation, free download - ID:…
320×180
slideshare.net
BEHAVIORISM ppt.pptx
1024×768
SlideServe
PPT - Behaviorism PowerPoint Presentation, free download - ID:1551448
1024×768
SlideServe
PPT - Behaviorism PowerPoint Presentation, free download - ID:1257005
1024×768
SlideServe
PPT - BEHAVIORISM PowerPoint Presentation, free download - ID:3763551
1024×768
SlideServe
PPT - BEHAVIORISM PowerPoint Presentation, free download - ID:…
1024×768
SlideServe
PPT - Behaviorism PowerPoint Presentation, free download - ID:483608
304×184
edutechwiki.unige.ch
Behaviorism - EduTech Wiki
2224×1668
thedecisionlab.com
Behaviorism - The Decision Lab
浏览类似
Behaviorism
的更多搜索
Theory
Example
Logical
Graphic
American
20th Century
Poem About
Science Decal
Meme About
4K Wallpapers
ClipArt Psychology
736×513
torinorris.blogspot.com
Tori Norris: Activity 2.2 (Behaviorism Chart)
1024×768
SlideServe
PPT - Behaviorism PowerPoint Presentation, free download - ID:367170
768×700
pediaa.com
Compare and Contrast Behaviorism and Human…
1100×646
Weebly
BEHAVIORISM AND SOCIAL LEARNING - dEVELOPMENT ACROSS LIFESPAN
2048×1536
slideshare.net
Behaviorism and Classical Conditioning | PPTX
1500×1600
shutterstock.com
Behaviorism Learning Theory Educational Psychology Vect…
320×180
slideshare.net
Behaviorism school of thought in psychology | PPTX
320×180
slideshare.net
Behaviorism Learning Theory Skinner and Watson .pptx | Education
某些结果已被隐藏,因为你可能无法访问这些结果。
显示无法访问的结果
报告不当内容
请选择下列任一选项。
无关
低俗内容
成人
儿童性侵犯
反馈