你提供的照片可能用于改善必应图片处理服务。
隐私政策
|
使用条款
无法使用此链接。检查链接是否以 "http://" 或 "https://" 开头,然后重试。
无法处理此搜索。请尝试其他图像或关键字。
试用视觉搜索
使用图像搜索、识别对象和文本、翻译或解决问题
将一个或多个图像拖到此处,
上传图像
或
打开相机
将图像放置到任意位置以开始搜索
要使用可视化搜索,请在浏览器中启用相机
English
全部
搜索
图片
灵感
创建
集合
视频
地图
资讯
更多
购物
航班
旅游
笔记本
Decision Engine 的热门建议
Decision Engine
Icon
Decision Engine
Logo
Decision Engine
Infographic
Decision Engine
Diagram
Decision Engine
Graphic
Decision Engine
PNG
Decision Engine
Screenprint
Ai Agent
Decision Engine Icon
Decision Engine
Vector
Decision Engine
Slide
Decision-
Making Illustration
Modular Decision Engine
Pattern
Decision
Person
Logic
Engine
Decision Engine
Flow Chart
Credit Decision Engine
Icon
Rule-Based
Decision Engine Icon
Decision
Tree Diagram
Business Decision
Tree Examples
Smart Engine Decision
Icon in Diamond
Orchestrator Decision Engine
Icon
Sequence Diagram
Decision
Portable Decision
-Making Devices
Decision
Matrix Icon
Engine
Image for Algorithom
The Second
Decsion
Phreak Algorithm Dicision
Engine
Ruud Van De Moosdijk
Engine Software
Diagram to Show Continuous Process with D Cision
Engine
Fire Engine
Coloring
Decision Engine
Icon.png
Aktana
Decision Engine
Thank You
Decision Engine
Decision Engine
SVG
Decision Engine
Cartoon
Rules Decision Engine
Conceptual Diagram
Diagram Blocks
Decision Object
Rule-Based
Decision Engine Logo
Decision Engine
Clip Art
Decision
Graphic
Decision
Algorithms Images HD
TIBCO
Engine
Desision Engine
Pattern
Single-Engine
Plane
Decide
Model
Drools Engine
Architecture Diagram
Data Decision Engine
Wallpaper
Rull
Engin
Decision-
Making Process Block Diagram
Edgile
Logo.png
缩小Decision Engine的搜索范围
FlowChart
Clip
Art
Thank
You
Simple
Diagram
Data Flow
Diagram
Icon
Ai
Throttle
Plain Logo
Ai
Plain Circular
Ai
Support System Diagram
Inference
对 Decision Engine 感兴趣的人还搜索了
List of Search
Engines
Web Search
Engine
Search
Engine
Rules
Engine
新版本
自动播放所有 GIF
在这里更改自动播放及其他图像设置
自动播放所有 GIF
拨动开关以打开
自动播放 GIF
图片尺寸
全部
小
中
大
特大
至少... *
自定义宽度
x
自定义高度
像素
请为宽度和高度输入一个数字
颜色
全部
仅限颜色
黑白
类型
全部
照片
剪贴画
素描
动画 GIF
透明
版式
全部
方形
横版
高
人物
全部
仅脸部
半身像
日期
全部
过去 24 小时
过去一周
过去一个月
去年
授权
全部
所有创作共用
公共领域
免费分享和使用
在商业上免费分享和使用
免费修改、分享和使用
在商业上免费修改、分享和使用
详细了解
清除筛选条件
安全搜索:
中等
严格
中等(默认)
关闭
筛选器
Decision Engine
Icon
Decision Engine
Logo
Decision Engine
Infographic
Decision Engine
Diagram
Decision Engine
Graphic
Decision Engine
PNG
Decision Engine
Screenprint
Ai Agent
Decision Engine Icon
Decision Engine
Vector
Decision Engine
Slide
Decision-
Making Illustration
Modular Decision Engine
Pattern
Decision
Person
Logic
Engine
Decision Engine
Flow Chart
Credit Decision Engine
Icon
Rule-Based
Decision Engine Icon
Decision
Tree Diagram
Business Decision
Tree Examples
Smart Engine Decision
Icon in Diamond
Orchestrator Decision Engine
Icon
Sequence Diagram
Decision
Portable Decision
-Making Devices
Decision
Matrix Icon
Engine
Image for Algorithom
The Second
Decsion
Phreak Algorithm Dicision
Engine
Ruud Van De Moosdijk
Engine Software
Diagram to Show Continuous Process with D Cision
Engine
Fire Engine
Coloring
Decision Engine
Icon.png
Aktana
Decision Engine
Thank You
Decision Engine
Decision Engine
SVG
Decision Engine
Cartoon
Rules Decision Engine
Conceptual Diagram
Diagram Blocks
Decision Object
Rule-Based
Decision Engine Logo
Decision Engine
Clip Art
Decision
Graphic
Decision
Algorithms Images HD
TIBCO
Engine
Desision Engine
Pattern
Single-Engine
Plane
Decide
Model
Drools Engine
Architecture Diagram
Data Decision Engine
Wallpaper
Rull
Engin
Decision-
Making Process Block Diagram
Edgile
Logo.png
新版本
🎉
新增功能
我们邀请你试用新版图像搜索,请切换查看。
6000×2000
lendapi.com
Decision Engine - LendAPI
2033×1493
mainlend.io
Automated Decision Engine | Mainlend
1024×976
smartfacilitysoftware.com
Decision Engine | Smart Facility Software
1024×277
smartfacilitysoftware.com
Decision Engine | Smart Facility Software
1024×649
smartfacilitysoftware.com
Decision Engine | Smart Facility Software
1920×1440
lendapi.com
Decision Engine vs Rules Engine - LendAPI - Onboard Anyone
1024×768
slideserve.com
PPT - Decision Engine PowerPoint Presentation, free download - ID:84…
1024×768
slideserve.com
PPT - Decision Engine PowerPoint Presentation, free download - ID:84…
720×540
SlideServe
PPT - Decision Engine PowerPoint Presentation, free d…
1521×471
docs.redhat.com
Chapter 1. Decision engine in Red Hat Decision Manager | Decision ...
600×595
researchgate.net
Decision engine block diagram. | Download S…
850×462
researchgate.net
2: Decision engine structure[4] ♮ | Download Scientific Diagram
缩小
Decision Engine
的搜索范围
FlowChart
Clip Art
Thank You
Simple Diagram
Data Flow Diagram
Icon
Ai
Throttle
Plain Logo Ai
Plain Circular Ai
Support System Diagr
…
366×366
researchgate.net
Decision engine block diagram. | D…
1300×640
nected.ai
Decision Engine: A Complete Guide for Beginners | Nected Blogs
766×555
ResearchGate
Decision Engine diagram | Download Scientific Diagram
555×555
ResearchGate
Decision Engine diagram | Downlo…
1200×600
nected.ai
Decision Engine: Definition, Guide & Use Cases | Nected Blogs
1300×640
nected.ai
Decision Engine: Definition, Guide & Use Cases | Nected Blogs
510×510
ResearchGate
Decision Engine diagram | Download Scientific Diag…
1629×3840
nected.ai
Decision Engine: A Complete G…
1920×773
nected.ai
Decision Engine: A Complete Guide for Beginners | Nected Blogs
850×441
researchgate.net
Decision Engine design and main components. | Download Scientific Diagram
320×320
researchgate.net
Decision Engine design and main co…
1110×460
www.tylertech.com
Decision Engine Module Sheet
770×433
sparklinglogic.com
Decision Engine - A Technical Evaluation of Performance
990×846
nected.ai
Understanding Decision Engine Software in Modern Business | Nect…
1600×1123
lendapi.com
Decision Engine Core Components: Visual Rules Editor - LendAPI ...
652×703
researchgate.net
Decision Engine Framework | Download Scientific Diagram
850×662
researchgate.net
Decision Engine framework. | Download Scientific Diagram
对
Decision Engine
感兴趣的人还搜索了
List of Search Engines
Web Search Engine
Search Engine
Rules Engine
1300×640
nected.ai
What Is a Risk Decision Engine? Challenges and Solutions | Nected Blogs
850×600
researchgate.net
Intelligent Engine Decision process | Download Scientific Diagram
1024×534
adeptdecisions.com
Introduction to Decision Engines: What They Are NOT – Part 1 - ADEPT ...
850×1250
researchgate.net
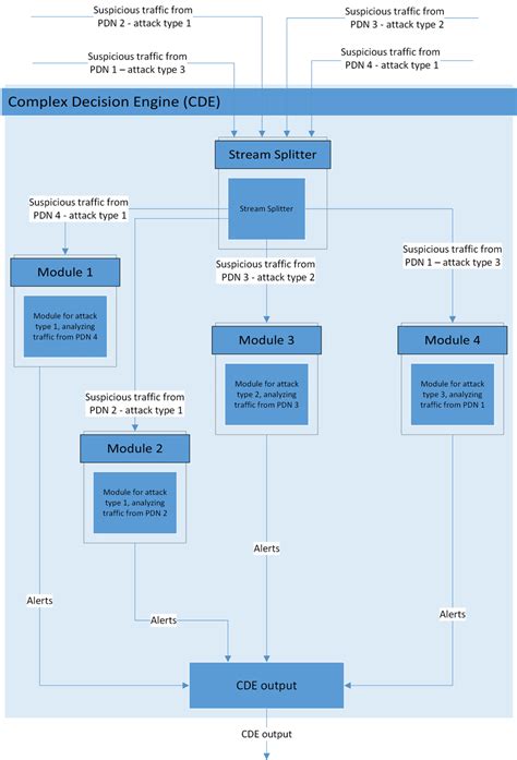
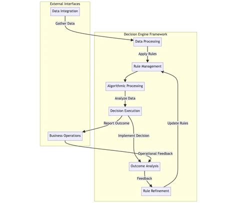
5: Structure of Complex Deci…
664×459
researchgate.net
Flowchart of the decision engine. | Download Scientific Diagram
538×188
researchgate.net
Flow diagram of decision engine. | Download Scientific Diagram
某些结果已被隐藏,因为你可能无法访问这些结果。
显示无法访问的结果
报告不当内容
请选择下列任一选项。
无关
低俗内容
成人
儿童性侵犯
反馈