你提供的照片可能用于改善必应图片处理服务。
隐私政策
|
使用条款
无法使用此链接。检查链接是否以 "http://" 或 "https://" 开头,然后重试。
无法处理此搜索。请尝试其他图像或关键字。
试用视觉搜索
使用图像搜索、识别对象和文本、翻译或解决问题
将一个或多个图像拖到此处,
上传图像
或
打开相机
将图像放置到任意位置以开始搜索
要使用可视化搜索,请在浏览器中启用相机
English
全部
搜索
图片
灵感
创建
集合
视频
地图
资讯
更多
购物
航班
旅游
笔记本
Environment Mind Map 的热门建议
Animal
Mind Map
Mind Map
Cartoon
Weather
Mind Map
English
Mind Map
Mind
MA
Mind Map
Drawing
Art
Mind Map
Mind Map
Cover
Mental
Map
Mind Map
Tree Cartoon
Topic
Mind Map
Hobbies for Kids
Mind Map
Minds Map
Geography
Work and Energy
Mind Map
Mind Map
University
Environment
Body and Mind
How to Conserve Water
Mind Map
Save the Earth
Mind Map
PSYC 1001
Mind Map
Music Genre
Mind Map
English Vocabulary Mind Map
Handwritten Example
Mind Map
of Climate Change
Save the Earth
Mind Map ESL
Animals
Mind Map
Mind Map
of Cause and Effect of Global Warming IGCSE
Whole Earth Nature School
Map
自动播放所有 GIF
在这里更改自动播放及其他图像设置
自动播放所有 GIF
拨动开关以打开
自动播放 GIF
图片尺寸
全部
小
中
大
特大
至少... *
自定义宽度
x
自定义高度
像素
请为宽度和高度输入一个数字
颜色
全部
仅限颜色
黑白
类型
全部
照片
剪贴画
素描
动画 GIF
透明
版式
全部
方形
横版
高
人物
全部
仅脸部
半身像
日期
全部
过去 24 小时
过去一周
过去一个月
去年
授权
全部
所有创作共用
公共领域
免费分享和使用
在商业上免费分享和使用
免费修改、分享和使用
在商业上免费修改、分享和使用
详细了解
清除筛选条件
安全搜索:
中等
严格
中等(默认)
关闭
筛选器
Animal
Mind Map
Mind Map
Cartoon
Weather
Mind Map
English
Mind Map
Mind
MA
Mind Map
Drawing
Art
Mind Map
Mind Map
Cover
Mental
Map
Mind Map
Tree Cartoon
Topic
Mind Map
Hobbies for Kids
Mind Map
Minds Map
Geography
Work and Energy
Mind Map
Mind Map
University
Environment
Body and Mind
How to Conserve Water
Mind Map
Save the Earth
Mind Map
PSYC 1001
Mind Map
Music Genre
Mind Map
English Vocabulary Mind Map
Handwritten Example
Mind Map
of Climate Change
Save the Earth
Mind Map ESL
Animals
Mind Map
Mind Map
of Cause and Effect of Global Warming IGCSE
Whole Earth Nature School
Map
768×1024
scribd.com
Environment Mind Map | PD…
768×594
scribd.com
Environment mind map | PDF
768×543
scribd.com
Nature - The-Environment-Mind-Map | PDF
383×542
en.islcollective.com
THE ENVIRONME…
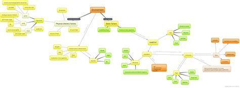
1095×423
edrawmind.wondershare.com
Amazing Environment Mind Map Collection | EdrawMind
1608×1380
edrawmind.wondershare.com
Amazing Environment Mind Map Collection | EdrawMind
1092×563
edrawmind.wondershare.com
Amazing Environment Mind Map Collection | EdrawMind
1002×525
edrawmind.com
Amazing Environment Mind Map Collection | EdrawMind
1024×790
nicholaspaigo.wordpress.com
“Environment” Mind Map | Nicholas Paigo
960×690
blogspot.com
Angela The Teacher: Mind Map: Help Environment
1200×630
edrawmind.com
Amazing Environment Mind Map Collection | EdrawMind
1600×592
projectblogo.blogspot.com
Welcome to Projectblogo: Mind Map - Environment
1739×1236
edurev.in
Mind Map: Our Environment - Primary 5 PDF Download
1532×1083
en.islcollective.com
ENVIRONMENT - MIND MAP/WORKSHEET dis…: Englis…
350×247
www.teacherspayteachers.com
ENVIRONMENT - MIND MAP/WORKSHEET by Presley …
1200×600
mindmeister.com
Meghan's Environmental Science Mind Map | MindMeister Mind Map
840×549
chandlergabonduca277221398.wordpress.com
Environment Idea mind map: – Chandler Bond: Reflective Journal
300×138
edrawmind.com
Environment | Mind Map - EdrawMind
768×576
studylib.net
Environmental Issues Mind Map: Causes, Effects, Solutions
1024×739
sites.uoguelph.ca
Mind Map: Edge Effects – Guelph Institute for Environmental Research
474×237
twinkl.com.tw
* NEW * Extreme Environment Mind Map (teacher made) - Twinkl
600×601
mindmapart.com
Category » Environment « @ Mind Map Art
600×455
mindmapart.com
Category » Environment « @ Mind Map Art
630×315
twinkl.com.au
How to Help the Environment Mind Map
638×903
slideshare.net
Environmental mind map | DOC
1399×1022
mindmapart.com
Nature Connections @ Mind Map Art
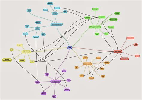
1600×1221
Dreamstime
Mind Map on the Topic of Ecology and Environmental Protection. Mental ...
1620×2292
studypool.com
SOLUTION: Science mind ma…
1620×1131
studypool.com
SOLUTION: Environmental issues mind map - Studypool
630×315
twinkl.ie
Environmental Issues Mind Map
768×1087
SlideShare
Mind map of environmental is…
1600×1127
blogspot.com
Activity one: Mind map of my environment
696×520
mindomo.com
Environment | Mindomo Mind Map
1260×630
twinkl.co.uk
Environmentally Friendly Travel Mind Map (teacher made)
310×1367
edrawmind.com
environmental science soil en…
某些结果已被隐藏,因为你可能无法访问这些结果。
显示无法访问的结果
报告不当内容
请选择下列任一选项。
无关
低俗内容
成人
儿童性侵犯
反馈