你提供的照片可能用于改善必应图片处理服务。
隐私政策
|
使用条款
无法使用此链接。检查链接是否以 "http://" 或 "https://" 开头,然后重试。
无法处理此搜索。请尝试其他图像或关键字。
试用视觉搜索
使用图像搜索、识别对象和文本、翻译或解决问题
将一个或多个图像拖到此处,
上传图像
或
打开相机
将图像放置到任意位置以开始搜索
要使用可视化搜索,请在浏览器中启用相机
English
全部
搜索
图片
灵感
创建
集合
视频
地图
资讯
更多
购物
航班
旅游
笔记本
自动播放所有 GIF
在这里更改自动播放及其他图像设置
自动播放所有 GIF
拨动开关以打开
自动播放 GIF
图片尺寸
全部
小
中
大
特大
至少... *
自定义宽度
x
自定义高度
像素
请为宽度和高度输入一个数字
颜色
全部
仅限颜色
黑白
类型
全部
照片
剪贴画
素描
动画 GIF
透明
版式
全部
方形
横版
高
人物
全部
仅脸部
半身像
日期
全部
过去 24 小时
过去一周
过去一个月
去年
授权
全部
所有创作共用
公共领域
免费分享和使用
在商业上免费分享和使用
免费修改、分享和使用
在商业上免费修改、分享和使用
详细了解
清除筛选条件
安全搜索:
中等
严格
中等(默认)
关闭
筛选器
333×180
Weebly
biological stress response - AS Psychology
1024×701
neurolaunch.com
Understanding Biological Stress: Causes and Management
1024×701
neurolaunch.com
Understanding Biological Stress: Causes and Management
1216×832
neurolaunch.com
Understanding Biological Stress: Causes and Management
1024×701
neurolaunch.com
Understanding Biological Stress: Causes and Management
708×528
aspsychologyblackpoolsixth.weebly.com
biological stress response - AS Psychology
1000×667
examples-of.net
Examples of Biological Hazards: Parasites, Fungi, Bacteria & ServSafe
800×1160
ivypanda.com
Biological Factors Involved in Stress …
1280×960
docsity.com
Biological Approach to Stress - Biological Psychology - Lecture Sli…
1024×768
SlideServe
PPT - Biological Psychology - Stress PowerPoint Presentation, free ...
490×622
mittalbooks.com
Biological Stress and Its Manageme…
1076×588
linkedin.com
Biological Stress in Poultry Biological Stress in poultry is due to ...
1024×768
slidetodoc.com
Stress as a biological process Learning Questions What
940×788
safetyeducations.com
Biological Hazards: Understanding, Types, Levels, …
850×574
ResearchGate
Biological processes enriched by stress. Biological processes enriched ...
1200×765
health.economictimes.indiatimes.com
Hayes: Study finds stress management could reduce biological risk, ET ...
4032×3024
solutionspile.com
[Solved]: Which term is identified as the biological stress
694×263
gauthmath.com
Solved: Examples of biological hazards include parasites, fungi ...
1275×1126
fasdoutreach.ca
Example Stressors - Biological Domain | POPFASD - Fetal …
1026×1080
fity.club
Biological Factors
1024×768
slideserve.com
PPT - Biological Responses to Environmental Stress: Insights fr…
792×488
researchgate.net
A sample view of biological factors and stress levels. | Download ...
640×640
researchgate.net
Illustrates that stress is the trigger of most, if n…
595×808
academia.edu
(PDF) Biological Stress as a Prin…
502×423
researchgate.net
The relationship between environmental stress factors …
1280×1655
US Environmental Protection Agency
EPA EcoBox Tools by Stressors - Bio…
850×882
researchgate.net
Impact of Stressors on Biological Systems. | D…
1200×1200
explorepsychology.com
Guilty Pleasures: A List of What We (Secretly) Love
1200×927
studocu.com
Unit 1 Stress Response to Physical, Chemical and Biologica…
389×292
tes.com
Biological Organisms That Cause Disease (Infection Control) | Teac…
703×611
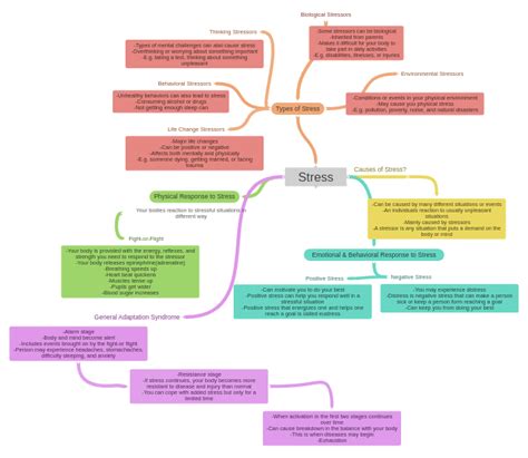
coggle.it
Stress , Biological Stressors, Your bodies reaction to stre…
1024×768
slideserve.com
PPT - BIOLOGY OF STRESS PowerPoint Presentation, free download - ID:3724454
320×240
slideshare.net
Stress and immune system | PPTX
850×638
ResearchGate
Interactions between biological stressors and psychosocial stres…
320×414
slideshare.net
Stress and infectious disease | PDF
某些结果已被隐藏,因为你可能无法访问这些结果。
显示无法访问的结果
报告不当内容
请选择下列任一选项。
无关
低俗内容
成人
儿童性侵犯
反馈