你提供的照片可能用于改善必应图片处理服务。
隐私政策
|
使用条款
无法使用此链接。检查链接是否以 "http://" 或 "https://" 开头,然后重试。
无法处理此搜索。请尝试其他图像或关键字。
试用视觉搜索
使用图像搜索、识别对象和文本、翻译或解决问题
将一个或多个图像拖到此处,
上传图像
或
打开相机
将图像放置到任意位置以开始搜索
要使用可视化搜索,请在浏览器中启用相机
English
全部
搜索
图片
灵感
创建
集合
视频
地图
资讯
更多
购物
航班
旅游
笔记本
API Card Frame 的热门建议
Card Frame
Image
Business
Card Frame
Christmas
Card Frame
Card
Holder Frame
Busness
Card Frame
Galaxy
Card Frame
Greeting
Card Frame
Business Card
Display Frame
Chritmas
Card Frame
Flower
Card Frame
Gold
Frame Card
Business Card
Frameborder
Floral
Frame Card
An M
Frame Card
White Card
Photo. Add Frame
Frame Card
TGC
Free Christmas
Card Frames
Business Card
Display Frame Career
Manaflame
Card Frame
A Closed a
Frame Card
Wdyqje Frame
O Card
Bee
Frame
Free Greeting
Card Templates
Frames
for a Card
Frame
Wish Card
API
Template
Floral Card
Designs
Frames
for Baseball Cards
Spelling Bee
Frame
Business Card Display Frame
28 Opening
Birthday Card Frame
Design
Extra Large Busiess Card
Picture Frame Display Career
King
Card Frame
Frame
Bees Cartoons
528 X 720
Card Frame
Deck of
Cards PNG
Card Frame
Clip Art
API
Documentation Template
Borders and
Frames for Cards
Photo Frame
Greeting Cards Blanks
Picture Frame Card
Surround
Lin
Frame
Bee Frame
Clip Art
Frame for Card
Empty Inside
Invitation Card Frames
Borders
Best Bee
Frames
Small Frame
around a Card
Greeting Card
Signature Frame
Greeting New Year
Card Frame
Free to Print
Frames for Greeting Cards
新版本
自动播放所有 GIF
在这里更改自动播放及其他图像设置
自动播放所有 GIF
拨动开关以打开
自动播放 GIF
图片尺寸
全部
小
中
大
特大
至少... *
自定义宽度
x
自定义高度
像素
请为宽度和高度输入一个数字
颜色
全部
仅限颜色
黑白
类型
全部
照片
剪贴画
素描
动画 GIF
透明
版式
全部
方形
横版
高
人物
全部
仅脸部
半身像
日期
全部
过去 24 小时
过去一周
过去一个月
去年
授权
全部
所有创作共用
公共领域
免费分享和使用
在商业上免费分享和使用
免费修改、分享和使用
在商业上免费修改、分享和使用
详细了解
清除筛选条件
安全搜索:
中等
严格
中等(默认)
关闭
筛选器
Card Frame
Image
Business
Card Frame
Christmas
Card Frame
Card
Holder Frame
Busness
Card Frame
Galaxy
Card Frame
Greeting
Card Frame
Business Card
Display Frame
Chritmas
Card Frame
Flower
Card Frame
Gold
Frame Card
Business Card
Frameborder
Floral
Frame Card
An M
Frame Card
White Card
Photo. Add Frame
Frame Card
TGC
Free Christmas
Card Frames
Business Card
Display Frame Career
Manaflame
Card Frame
A Closed a
Frame Card
Wdyqje Frame
O Card
Bee
Frame
Free Greeting
Card Templates
Frames
for a Card
Frame
Wish Card
API
Template
Floral Card
Designs
Frames
for Baseball Cards
Spelling Bee
Frame
Business Card Display Frame
28 Opening
Birthday Card Frame
Design
Extra Large Busiess Card
Picture Frame Display Career
King
Card Frame
Frame
Bees Cartoons
528 X 720
Card Frame
Deck of
Cards PNG
Card Frame
Clip Art
API
Documentation Template
Borders and
Frames for Cards
Photo Frame
Greeting Cards Blanks
Picture Frame Card
Surround
Lin
Frame
Bee Frame
Clip Art
Frame for Card
Empty Inside
Invitation Card Frames
Borders
Best Bee
Frames
Small Frame
around a Card
Greeting Card
Signature Frame
Greeting New Year
Card Frame
Free to Print
Frames for Greeting Cards
新版本
🎉
新增功能
我们邀请你试用新版图像搜索,请切换查看。
427×640
pixabay.com
Ai产生的 卡片 框架 - Pixaba…
2688×1572
apifox.com
《API 接口文档》模版与说明
5792×4327
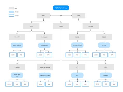
apidoc.alphapay.com
AlphaPay Open API Documentation - 文档说明
1200×630
docs.vaultera.co
Show Card IFrame API | Vaultera
350×151
help.cardmarket.com
Cardmarket API | Cardmarket
1280×640
mui.com
Card API - Material UI
1500×1500
scalacube.com
🔨 Frame API
1200×630
docs.vaultera.co
Card Capture IFrame API | Vaultera
1982×1526
docs.paykka.com
API Only
1920×1080
gptdemo.net
APIFRAME - 최신 제품 정보, 최신 가격 및 옵션 2025 - GptDemo.Net
3024×1646
strapi.nodejs.cn
API 令牌 | Strapi 中文网
1200×600
github.com
GitHub - vijaydevguy/api-card
1024×683
developer.sprint.paymentology.com
Tutuka’s Mastercard, UnionPay and Visa Card Issuing APIs - Paymentology ...
600×400
onlinecheckwriter.com
Virtual Card API for Business Payments
947×765
paywithextend.com
Virtual Card API | Extend
1649×2136
piposchpatz.itch.io
Card Frame Template Prototy…
692×1000
piposchpatz.itch.io
Card Frame Template Prot…
800×500
marinestoresguide.com
API
362×270
docs.digi.com
Send a single API frame
870×645
discourse.metabase.com
API POST /api/card/:card-id/query/:export-format with param…
847×648
discourse.metabase.com
API POST /api/card/:card-id/query/:export-format with …
1536×1022
kaiho.cc
2024最新OpenAI API 绑卡及 Key 申请教程 - Kaiho小站
1200×640
codesandbox.io
API-Examples-Frame - Codesandbox
1200×600
github.com
GitHub - KrishnaRSutariya/API_Card
877×1008
paywithextend.com
Virtual Card API | Extend
500×400
influentialsoftware.com
API Integration for finance company | Influential Software
730×1000
mythatelier.itch.io
Card Frame Starter Pack b…
360×360
pngtree.com
Card Frame PNG, Vector, PSD, and Clipart With Transparent Ba…
2706×1573
blog.csdn.net
ERP系统对接方案,API接口封装系列(高并发)-CSDN博客
250×483
learn.azuqua.com
305 - API Endpoint and …
2916×800
developer.squareup.com
Cards API
886×1299
www.deviantart.com
Game Card Frame by son…
1300×1389
alamy.com
frame card design Stock Vector Ima…
1183×1390
alamy.com
floral frame invitation card …
452×301
develop.ncb-bank.vn
Create virtual card Use case | API PORTAL
某些结果已被隐藏,因为你可能无法访问这些结果。
显示无法访问的结果
报告不当内容
请选择下列任一选项。
无关
低俗内容
成人
儿童性侵犯
反馈