你提供的照片可能用于改善必应图片处理服务。
隐私政策
|
使用条款
无法使用此链接。检查链接是否以 "http://" 或 "https://" 开头,然后重试。
无法处理此搜索。请尝试其他图像或关键字。
试用视觉搜索
使用图像搜索、识别对象和文本、翻译或解决问题
将一个或多个图像拖到此处,
上传图像
或
打开相机
将图像放置到任意位置以开始搜索
要使用可视化搜索,请在浏览器中启用相机
English
全部
搜索
图片
灵感
创建
集合
视频
地图
资讯
更多
购物
航班
旅游
笔记本
PWR Flow Distribution Device 的热门建议
Air Flow
Piercing Device
Gravimetric Flow
Controller
Intelligent Power
Distribution Switch
Power Distribution
Network Figure
Research Flow
Controller Maru9000
Outdoor Distribution
Power Station Themoelectric
自动播放所有 GIF
在这里更改自动播放及其他图像设置
自动播放所有 GIF
拨动开关以打开
自动播放 GIF
图片尺寸
全部
小
中
大
特大
至少... *
自定义宽度
x
自定义高度
像素
请为宽度和高度输入一个数字
颜色
全部
仅限颜色
黑白
类型
全部
照片
剪贴画
素描
动画 GIF
透明
版式
全部
方形
横版
高
人物
全部
仅脸部
半身像
日期
全部
过去 24 小时
过去一周
过去一个月
去年
授权
全部
所有创作共用
公共领域
免费分享和使用
在商业上免费分享和使用
免费修改、分享和使用
在商业上免费修改、分享和使用
详细了解
清除筛选条件
安全搜索:
中等
严格
中等(默认)
关闭
筛选器
Air Flow
Piercing Device
Gravimetric Flow
Controller
Intelligent Power
Distribution Switch
Power Distribution
Network Figure
Research Flow
Controller Maru9000
Outdoor Distribution
Power Station Themoelectric
660×300
researchgate.net
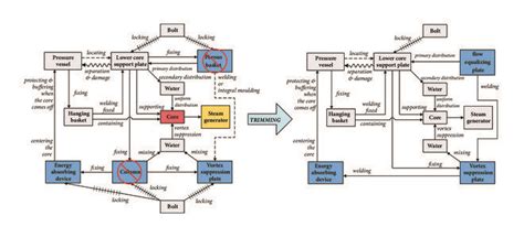
Trimming process of the PWR coolant flow distribution device ...
300×300
researchgate.net
Trimming process of the PWR coolant flow distrib…
850×1134
ResearchGate
(PDF) The Trimming-Based …
613×492
researchgate.net
Power distribution and flow distribution | Download Scientifi…
474×617
survalent.com
SurvalentONE Distribution Powe…
850×794
researchgate.net
Power flow distribution with partial adjustmen…
500×500
honova.com
Power Distribution 電力調配 - 禾豐開 …
850×1290
researchgate.net
(PDF) Structure Design and O…
850×223
ResearchGate
The power flow distribution (a) and the electric field distribution (b ...
1200×630
tdworld.com
The Need for Distributed, Dynamic, and Decoupled Power Flow Control in ...
474×474
pwrq.com
Power Distribution Unit | PwrQ
1127×651
pwrq.com
Power Distribution Unit | PwrQ
2560×1157
spectrumcontrol.com
DC Power Distribution | Spectrum Control
2560×1582
motorcontrol.co.za
Power Distribution systems - MCA Group
1600×1066
aeieng.com
Power Distribution, Generation & Delivery | Affiliated Engineers
960×610
monolithicpower.cn
Power Distribution Systems
2854×1939
ppc-online.com
Power Distribution Unit
678×324
influxpower-pune.com
Power Distribution Systems | Influx Power Pune, Maharashtra
300×300
ampero.eu
Intelligent Power Distribution
1024×768
rittal.com
Power distribution
1352×712
semanticscholar.org
Figure 1 from The Trimming-Based Design Method for PWR Coolant Flow ...
1920×1080
ar.inspiredpencil.com
Power Distribution Products
1262×346
semanticscholar.org
Figure 8 from The Trimming-Based Design Method for PWR Coolant Flow ...
1134×412
semanticscholar.org
Figure 4 from The Trimming-Based Design Method for PWR Coolant Flow ...
1334×384
semanticscholar.org
Figure 12 from The Trimming-Based Design Method for PWR Coolant Flow ...
1184×1398
semanticscholar.org
Figure 1 from The Trimming-Based D…
1386×382
semanticscholar.org
Table 1 from The Trimming-Based Design Method for PWR Coolant Flow ...
632×534
semanticscholar.org
Figure 10 from The Trimming-Based Design Method for P…
1150×386
semanticscholar.org
Figure 5 from The Trimming-Based Design Method for PWR Coolant Flow ...
1236×474
semanticscholar.org
Figure 9 from The Trimming-Based Design Method for PWR Coolant Flow ...
750×980
centralconveyingsystem.com
Power Distribution Cabinet Equipmen…
759×72
tutorials.ptnetacad.net
Devices and Modules: Other Devices
1024×682
tempower.co.uk
Power Distribution Units & Boards - Tempower
700×850
electricalproducts.co.in
Products - Power Distribution Products
724×786
semanticscholar.org
Figure 11 from The Trimming-Based Desig…
某些结果已被隐藏,因为你可能无法访问这些结果。
显示无法访问的结果
报告不当内容
请选择下列任一选项。
无关
低俗内容
成人
儿童性侵犯
反馈