你提供的照片可能用于改善必应图片处理服务。
隐私政策
|
使用条款
无法使用此链接。检查链接是否以 "http://" 或 "https://" 开头,然后重试。
无法处理此搜索。请尝试其他图像或关键字。
试用视觉搜索
使用图像搜索、识别对象和文本、翻译或解决问题
将一个或多个图像拖到此处,
上传图像
或
打开相机
将图像放置到任意位置以开始搜索
要使用可视化搜索,请在浏览器中启用相机
English
全部
搜索
图片
灵感
创建
集合
视频
地图
资讯
更多
购物
航班
旅游
笔记本
新版本
自动播放所有 GIF
在这里更改自动播放及其他图像设置
自动播放所有 GIF
拨动开关以打开
自动播放 GIF
图片尺寸
全部
小
中
大
特大
至少... *
自定义宽度
x
自定义高度
像素
请为宽度和高度输入一个数字
颜色
全部
仅限颜色
黑白
类型
全部
照片
剪贴画
素描
动画 GIF
透明
版式
全部
方形
横版
高
人物
全部
仅脸部
半身像
日期
全部
过去 24 小时
过去一周
过去一个月
去年
授权
全部
所有创作共用
公共领域
免费分享和使用
在商业上免费分享和使用
免费修改、分享和使用
在商业上免费修改、分享和使用
详细了解
清除筛选条件
安全搜索:
中等
严格
中等(默认)
关闭
筛选器
新版本
🎉
新增功能
我们邀请你试用新版图像搜索,请切换查看。
1960×980
blog.gocobi.com
Python Turtle Syntax 1 Pager
1200×627
fity.club
Turtle Syntax Logo Solved RDF Example Write The Following Statements
4687×2271
fity.club
Turtle Syntax Logo Solved RDF Example Write The Following Statements
1466×664
Package Control
Turtle RDF Syntax - Packages - Package Control
720×405
slidetodoc.com
Turtle Terse RDF Triple Language a concrete syntax
720×405
slidetodoc.com
Turtle Terse RDF Triple Language a concrete syntax
850×620
researchgate.net
A rendering of a DiGA Thesaurus entry in Turtle synt…
320×320
researchgate.net
A rendering of a DiGA Thesaurus entry in T…
850×358
researchgate.net
-RDF declaration and Turtle syntax. Source: Elaborated by the authors ...
320×320
researchgate.net
-RDF declaration and Turtle syntax. Sourc…
776×700
researchgate.net
This figure shows the RDF serialization in Turt…
320×180
theauditoronline.com
Instructions for Creating a Turtle Diagram - The A…
300×224
theauditoronline.com
Instructions for Creating a Turtle Diagram - Th…
1024×768
chegg.com
Question: Write an RDF representation of the | Ch…
1080×698
chegg.com
Solved RDF Example Write the following statements in Turtle …
850×226
researchgate.net
Example of a generated report for Turtle syntax validation by ...
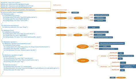
7233×4238
ql.fhircat.org
Syntax Guide for Turtle, SPARQL, and SQL in FHIR RDF and OMOP CDM
4994×2012
ql.fhircat.org
Syntax Guide for Turtle, SPARQL, and SQL in FHIR RDF and OMOP CDM
6357×2176
ql.fhircat.org
Syntax Guide for Turtle, SPARQL, and SQL in FHIR RDF and OMOP CDM
736×352
researchgate.net
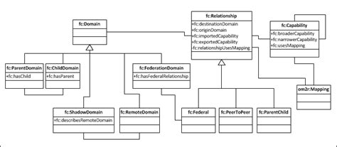
An excerpt of the assertions made to the KB (left) in Turtle syntax and ...
719×315
researchgate.net
(a) RDF Schema-based Description of Federation Context in Turtle Syntax ...
315×315
researchgate.net
(a) RDF Schema-based Description of Federati…
699×611
chegg.com
Write down the corresponding version in T…
640×640
ResearchGate
Stantard Turtle (syntax) and RDF graph of RDF triple tp1 | Downlo…
484×484
ResearchGate
Stantard Turtle (syntax) and RDF graph of RD…
850×331
ResearchGate
Stantard Turtle (syntax) and RDF graph of RDF triple tp1 | Download ...
8913×5146
ql.fhircat.org
Syntax Guide for Turtle, SPARQL, and SQL in FHIR RDF and OMOP CDM
6318×2544
ql.fhircat.org
Syntax Guide for Turtle, SPARQL, and SQL in FHIR RDF and OMOP CDM
320×320
ResearchGate
Stantard Turtle (syntax) and RDF …
640×640
ResearchGate
Stantard Turtle (syntax) and RDF …
531×531
ResearchGate
Stantard Turtle (syntax) and RDF …
9298×4351
ql.fhircat.org
Syntax Guide for Turtle, SPARQL, and SQL in FHIR RDF and OMOP CDM
6036×2444
ql.fhircat.org
Syntax Guide for Turtle, SPARQL, and SQL in FHIR RDF and OMOP CDM
7050×2878
ql.fhircat.org
Syntax Guide for Turtle, SPARQL, and SQL in FHIR RDF and OMOP CDM
1200×600
github.com
GitHub - Riadabd/frontend-turtle-tools: Frontend for the Turtle syntax ...
某些结果已被隐藏,因为你可能无法访问这些结果。
显示无法访问的结果
报告不当内容
请选择下列任一选项。
无关
低俗内容
成人
儿童性侵犯
反馈