你提供的照片可能用于改善必应图片处理服务。
隐私政策
|
使用条款
无法使用此链接。检查链接是否以 "http://" 或 "https://" 开头,然后重试。
无法处理此搜索。请尝试其他图像或关键字。
试用视觉搜索
使用图像搜索、识别对象和文本、翻译或解决问题
将一个或多个图像拖到此处,
上传图像
或
打开相机
将图像放置到任意位置以开始搜索
要使用可视化搜索,请在浏览器中启用相机
English
全部
搜索
图片
灵感
创建
集合
视频
地图
资讯
更多
购物
航班
旅游
笔记本
C Corporation 的热门建议
C Corporation
Definition
LLC vs
Corporation Chart
C
Corp
S or
C Corporation
Corporation
Types
S Corp Operating Agreement
Template
C Corporation
Drawing
LLC
Business
S Corp VSC Corp Comparison
Chart
Corporate
Bylaws
C Corporation
Double Taxation
What Is
C Corporation
Example of a
C Corporation
Corprate
C
C Corporation
Characteristics
C
Corp Form
C Corporation
Meaning
Inc vs
Corp
C Corporation
Clip Art
C Corporation
Business Examples
C Corporation
Cartoon
Difference Between C
and S Corporation
C Corporation
Structure
C Corporation
Icon
Corporation
Def
Corporate
Compliance
C Corporation
Illustration
Define S-
Corporation
C Corporation
Sample Sentence
Asset
Management
Limited Liability
Company
Delaware
C Corporation
Form 2553
S Corp
Imagen De
Corporation C
Partnership vs
Corporation
Shareholder Agreement
Template
C
Corp Tax Return
C Corporation
Companies
C
Corp Tax Brackets
C Corporation
Parent Company
Benefit
Corporation
C Corporation
Means
Corporation
Differences
Capital
C Corporation
C
Corp Filing Form
S VSC
Corporation
S Corp vs LLC
Chart
S
Corp
S Corp vs LLC
Taxes
S Corp Tax VSC
Corp Tax
缩小C Corporation的搜索范围
Double
Taxation
Brief
Summary
Pros
Cons
Structure
Chart
Organizational
Structure
Clip
Art
Company
Examples
HD
Images
What
is
Difference
Between
Easy
Draw
Tax
Rates
International
Taxation
Management
Structure
Top
10
Tax
Return
Examples
Definition
vs
Corp
Taxation
Companies
Taxes
Benefits
Logo
Us
Structure
Businesses
All Size
对 C Corporation 感兴趣的人还搜索了
S
Corporation
Limited Liability
Company
Sole
Proprietorship
Partnership
Limited
Partnership
Types of business
entity
General
Partnership
Limited Liability
Partnership
Delaware
corporation
Series
LLC
Limited
Company
Limited Liability Limited
Partnership
Cooperative
Professional
Corporation
Dividends Received
Deduction
Personal Service
Corporation
Private Company Limited
by Shares
Nevada
Corporation
Master Limited
Partnership
Conglomerate
新版本
自动播放所有 GIF
在这里更改自动播放及其他图像设置
自动播放所有 GIF
拨动开关以打开
自动播放 GIF
图片尺寸
全部
小
中
大
特大
至少... *
自定义宽度
x
自定义高度
像素
请为宽度和高度输入一个数字
颜色
全部
仅限颜色
黑白
类型
全部
照片
剪贴画
素描
动画 GIF
透明
版式
全部
方形
横版
高
人物
全部
仅脸部
半身像
日期
全部
过去 24 小时
过去一周
过去一个月
去年
授权
全部
所有创作共用
公共领域
免费分享和使用
在商业上免费分享和使用
免费修改、分享和使用
在商业上免费修改、分享和使用
详细了解
清除筛选条件
安全搜索:
中等
严格
中等(默认)
关闭
筛选器
C Corporation
Definition
LLC vs
Corporation Chart
C
Corp
S or
C Corporation
Corporation
Types
S Corp Operating Agreement
Template
C Corporation
Drawing
LLC
Business
S Corp VSC Corp Comparison
Chart
Corporate
Bylaws
C Corporation
Double Taxation
What Is
C Corporation
Example of a
C Corporation
Corprate
C
C Corporation
Characteristics
C
Corp Form
C Corporation
Meaning
Inc vs
Corp
C Corporation
Clip Art
C Corporation
Business Examples
C Corporation
Cartoon
Difference Between C
and S Corporation
C Corporation
Structure
C Corporation
Icon
Corporation
Def
Corporate
Compliance
C Corporation
Illustration
Define S-
Corporation
C Corporation
Sample Sentence
Asset
Management
Limited Liability
Company
Delaware
C Corporation
Form 2553
S Corp
Imagen De
Corporation C
Partnership vs
Corporation
Shareholder Agreement
Template
C
Corp Tax Return
C Corporation
Companies
C
Corp Tax Brackets
C Corporation
Parent Company
Benefit
Corporation
C Corporation
Means
Corporation
Differences
Capital
C Corporation
C
Corp Filing Form
S VSC
Corporation
S Corp vs LLC
Chart
S
Corp
S Corp vs LLC
Taxes
S Corp Tax VSC
Corp Tax
新版本
🎉
新增功能
我们邀请你试用新版图像搜索,请切换查看。
900×500
educba.com
C Corporation | How Does C Corporation work with Advantages?
512×320
smbguide.com
What is a C Corp? Definition, Examples, & How It Works
1127×1172
artofit.org
C corporation – Artofit
2000×1125
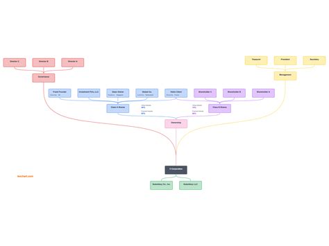
lexchart.com
C Corporation (C Corp) Hierarchy Diagram
1890×1050
wallstreetmojo.com
C Corporation - Definition, Examples & What Are They?
3076×2307
lexchart.com
C Corporation org chart template
1080×675
titletap.com
What Is A C-Corporation? - Marketing and Websites for Attorneys & Title ...
645×392
wallstreetmojo.com
C Corporation - Definition, Examples & What Are They?
1024×576
wisebusinessplans.com
What Are the Steps in Forming a C Corporation?
1920×1080
cpa.examprep.ai
C Corporation Characteristics Video - ExamPrep.ai CPA Review
750×506
www.investopedia.com
What Is a C Corp? Definition, Pros & Cons, and Taxes
474×730
www.pinterest.com
12 C corporation formation idea…
缩小
C Corporation
的搜索范围
Double Taxation
Brief Summary
Pros Cons
Structure Chart
Organizational Structure
Clip Art
Company Examples
HD Images
What is
Difference Between
Easy Draw
Tax Rates
1920×1005
workhy.com
How to form a C Corporation | Workhy Blog
800×500
smallbizpulse.com
Why Tech Startups Often Choose C-Corporation Structure - Small Biz Pulse
1920×1080
cpa.examprep.ai
C Corporation Business Structure
612×612
istockphoto.com
C Corporation Illustrations, Royalty-…
1280×759
bizee.com
How to Form a C Corporation: Steps and Key Benefits Explained
924×557
WordPress.com
C-Corporation: What Is a C-Corporation and How to Form One | mojafarma
900×600
incauthority.com
What is a C Corporation | Inc Authority
1536×873
countick.com
What is a C Corporation? A Comprehensive Overview
1080×612
waveapps.com
What is a C corporation? (+ Definition and benefits)
750×422
bbcincorp.com
How To Form A C Corporation: The Ultimate Guide | BBCIncorp Offshore
1142×1080
bench.co
C Corporations: Everything You Need to Know
480×320
corpnet.com
What is a C Corporation?
1024×534
www.shopify.com
What Is a C Corporation? How to Form and Operate a C Corp (2022)
1600×1353
ar.inspiredpencil.com
Corporation Business Structure
对
C Corporation
感兴趣的人还搜索了
S Corporation
Limited Liability Com
…
Sole Proprietorship
Partnership
Limited Partnership
Types of business entity
General Partnership
Limited Liability Part
…
Delaware corporation
Series LLC
Limited Company
Limited Liability Limi
…
1848×782
www.shopify.com
Guide to Corporations: Definition and Types - Shopify
1024×768
slideserve.com
PPT - Corporations PowerPoint Presentation, free download - …
612×408
istockphoto.com
C Corp Stock Photos, Pictures & Royalty-Free Images - iStock
1024×768
SlideServe
PPT - C Corporations PowerPoint Presentation, free download - ID:2842…
900×600
fitsmallbusiness.com
What Is a C Corporation: Tax Treatment, Liability & More
1329×725
haimolaw.com
Everything to Know about C-Corporations
1280×720
navigatingyourbooks.com
Business Structure Series: What Are C Corporations (C-Corps ...
1080×567
1800accountant.com
How to Start a C Corporation | 1-800Accountant
1000×1000
stock.adobe.com
Business corporate letter C logo vector illustration Sto…
某些结果已被隐藏,因为你可能无法访问这些结果。
显示无法访问的结果
报告不当内容
请选择下列任一选项。
无关
低俗内容
成人
儿童性侵犯
反馈