你提供的照片可能用于改善必应图片处理服务。
隐私政策
|
使用条款
无法使用此链接。检查链接是否以 "http://" 或 "https://" 开头,然后重试。
无法处理此搜索。请尝试其他图像或关键字。
试用视觉搜索
使用图像搜索、识别对象和文本、翻译或解决问题
将一个或多个图像拖到此处,
上传图像
或
打开相机
将图像放置到任意位置以开始搜索
要使用可视化搜索,请在浏览器中启用相机
English
全部
搜索
图片
灵感
创建
集合
视频
地图
资讯
更多
购物
航班
旅游
笔记本
新版本
自动播放所有 GIF
在这里更改自动播放及其他图像设置
自动播放所有 GIF
拨动开关以打开
自动播放 GIF
图片尺寸
全部
小
中
大
特大
至少... *
自定义宽度
x
自定义高度
像素
请为宽度和高度输入一个数字
颜色
全部
仅限颜色
黑白
类型
全部
照片
剪贴画
素描
动画 GIF
透明
版式
全部
方形
横版
高
人物
全部
仅脸部
半身像
日期
全部
过去 24 小时
过去一周
过去一个月
去年
授权
全部
所有创作共用
公共领域
免费分享和使用
在商业上免费分享和使用
免费修改、分享和使用
在商业上免费修改、分享和使用
详细了解
清除筛选条件
安全搜索:
中等
严格
中等(默认)
关闭
筛选器
新版本
🎉
新增功能
我们邀请你试用新版图像搜索,请切换查看。
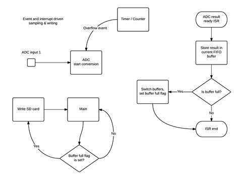
768×1024
scribd.com
AVR ADC Interrupt Featu…
725×453
tinkercad.com
Circuit design ADC using interrupts | Tinkercad
768×1024
scribd.com
Adc Interrupt | PDF
999×260
community.st.com
Timer Interrupt with DMA (ADC, SPI), non-blocking ...
851×171
community.st.com
Timer Interrupt with DMA (ADC, SPI), non-blocking ...
523×100
electronics.stackexchange.com
pic - Does an external interrupt interrupt ADC or does ADC stall ...
1200×600
github.com
GitHub - navalkishor768/interrupt_atmega32_adc: reading ADC using interrupt
411×299
mathworks.com
ADC-PWM Synchronization Using ADC Interrupt - MATLAB & Simul…
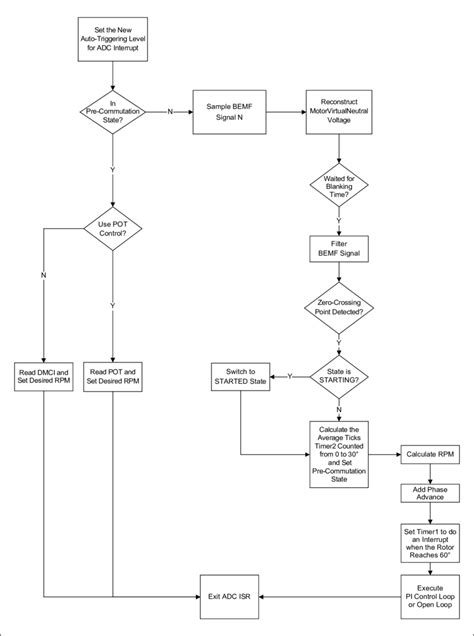
684×845
researchgate.net
ADC interrupt program flow cha…
2288×1725
All About Circuits
PIC18F ADC using timer interrupt | All About Circuits
1200×900
lonesometraveler.github.io
Interrupt Based ADC | Alone on a Mountaintop
516×150
community.st.com
ADC interrupt - STMicroelectronics Community
633×658
community.st.com
ADC interrupt - STMicroelectronics Co…
1148×716
velog.io
Blocking-NonBlocking
1042×702
velog.io
Blocking-NonBlocking
1148×706
Embedded
Interfacing with modern sensors: Interrupt driven ADC drivers ...
694×94
community.st.com
Solved: ADC multichannel using Interrupt - STMicroelectronics Community
399×130
community.st.com
Solved: ADC multichannel using Interrupt - STMicroelectronics Com…
678×160
community.st.com
Solved: ADC multichannel using Interrupt - STMicroelectronics Community
748×738
community.st.com
Solved: ADC multichannel using I…
684×115
community.st.com
Solved: ADC multichannel using Interrupt - STMicroelectronics Community
180×234
coursehero.com
ADC Conversion with Interrupt: …
712×337
numerade.com
Texts: Bit 4 - ADIF in register ADCSRA: ADC Interrupt Flag is set when ...
850×1142
researchgate.net
INTERRUPT ROUTINE FO…
616×556
emcu-homeautomation.org
How to use ADC in Interrupt mode | EMC…
654×144
emcu-homeautomation.org
How to use ADC in Interrupt mode | EMCU-HomeAutomation.org
448×639
emcu-homeautomation.org
How to use ADC in Interrupt mod…
525×700
chegg.com
Solved d) Does the ADC provide an I…
485×660
emcu-homeautomation.org
How to use ADC in Interrupt mode | …
600×420
mshafeeq.com
STM32F103 ADC Interrupt method - Register-level Programming
1326×570
microcontrollerslab.com
STM32 Blue Pill ADC LED Dimmer - Polling, Interrupt and DMA
640×640
ResearchGate
The flowchart of interrupt procedure that carries ou…
790×830
microcontrollerslab.com
STM32 Nucleo ADC with Polling, Interrupt and D…
300×180
deepbluembedded.com
STM32 ADC Continuous Conversion Mode (DMA, Interr…
850×1418
researchgate.net
Flow diagram of the (a) ADC a…
某些结果已被隐藏,因为你可能无法访问这些结果。
显示无法访问的结果
报告不当内容
请选择下列任一选项。
无关
低俗内容
成人
儿童性侵犯
反馈