你提供的照片可能用于改善必应图片处理服务。
隐私政策
|
使用条款
无法使用此链接。检查链接是否以 "http://" 或 "https://" 开头,然后重试。
无法处理此搜索。请尝试其他图像或关键字。
试用视觉搜索
使用图像搜索、识别对象和文本、翻译或解决问题
将一个或多个图像拖到此处,
上传图像
或
打开相机
将图像放置到任意位置以开始搜索
要使用可视化搜索,请在浏览器中启用相机
English
全部
搜索
图片
灵感
创建
集合
视频
地图
资讯
更多
购物
航班
旅游
笔记本
自动播放所有 GIF
在这里更改自动播放及其他图像设置
自动播放所有 GIF
拨动开关以打开
自动播放 GIF
图片尺寸
全部
小
中
大
特大
至少... *
自定义宽度
x
自定义高度
像素
请为宽度和高度输入一个数字
颜色
全部
仅限颜色
黑白
类型
全部
照片
剪贴画
素描
动画 GIF
透明
版式
全部
方形
横版
高
人物
全部
仅脸部
半身像
日期
全部
过去 24 小时
过去一周
过去一个月
去年
授权
全部
所有创作共用
公共领域
免费分享和使用
在商业上免费分享和使用
免费修改、分享和使用
在商业上免费修改、分享和使用
详细了解
清除筛选条件
安全搜索:
中等
严格
中等(默认)
关闭
筛选器
768×1024
scribd.com
Local Health Board Minutes6 …
768×1024
scribd.com
Sample Local Health Board E.…
768×1024
scribd.com
1.0 Functionality of The Local He…
1100×313
Weebly
Local Health Board - Castle Street Dental Practice
1600×963
roxascity.gov.ph
Local Health Board Meeting - Bigger, Brighter, Better Roxas City
950×497
1bataan.com
Mariveles Local Health Board convenes - 1Bataan
2048×2048
realquezon.gov.ph
MONTHLY LOCAL HEALTH BOARD MEE…
2048×2048
realquezon.gov.ph
SPECIAL LOCAL HEALTH BOARD MEETING
1600×900
financialremediesjournal.com
PMC v A Local Health Board
2048×2048
realquezon.gov.ph
Monthly Meeting of Local Health Board
2048×2048
realquezon.gov.ph
Monthly Meeting of Local Health Board
1392×635
roxascity.gov.ph
Local Health Board: Dengue Awareness Campaign, Prevention and Control ...
512×305
halifaxcommunityhealthboard.blogspot.com
Halifax Community Health Board: August 2009
850×340
democratonline.net
HEALTH MATTERS: New Members Appointed to local health board – THE DEMOCRAT
1200×785
studocu.com
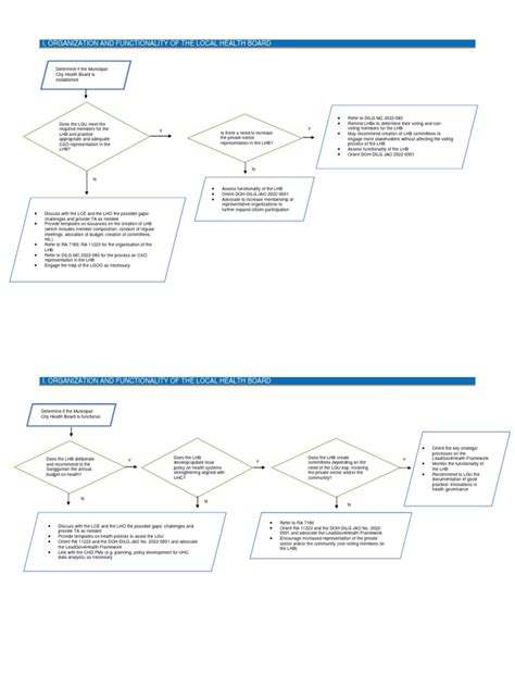
Local Health Board Functionality Assessment - Algorithm Guide - Studocu
1280×915
bacolodcity.gov.ph
CITY LOCAL HEALTH BOARD CONVENES IN PURSUIT OF PUB…
265×266
arma.uk.net
Wales-Local-health-boards | Arthritis and M…
980×703
corestudiodesign.com
Public Health Lab | Core Studio Design
720×540
slidetodoc.com
MUNICIPAL HEALTH OFFICE CALASIAO PANGASINAN LOCAL …
300×212
studocu.com
Local Health Board Algorithm - I. ORGANIZATION AND FUNCTI…
720×480
Gov
Local Health Board Discuss future programs with Mayor Heidee Chua ...
1128×250
north-slope.org
Health Board - The North Slope Borough
1100×1277
q5partners.com
A Local Health Board in Wales …
768×1024
scribd.com
EO For Barangay Loc…
1920×1080
oceandesign.co.nz
Hutt Valley District Health Board | Case Study - Ocean Design
1000×667
angatgov.ph
2nd Quarter Local Health Board Meeting
1000×667
angatgov.ph
1st Quarter Local Health Board Meeting
149×198
scribd.com
1.0 Functionality of The Local H…
149×198
scribd.com
Local Health Board Organiz…
149×198
scribd.com
1.0 Functionality of The Local H…
1000×659
angatgov.ph
Local Health Board 4th Quarter Meeting
149×198
scribd.com
1.0 Functionality of The Local H…
320×320
researchgate.net
Local Health Boards in Wales. | Download Scienti…
1400×973
behance.net
Ministry of Health Design Proposal on Behance
1920×1080
behance.net
Ministry of Health Design Proposal on Behance
某些结果已被隐藏,因为你可能无法访问这些结果。
显示无法访问的结果
报告不当内容
请选择下列任一选项。
无关
低俗内容
成人
儿童性侵犯
反馈