你提供的照片可能用于改善必应图片处理服务。
隐私政策
|
使用条款
无法使用此链接。检查链接是否以 "http://" 或 "https://" 开头,然后重试。
无法处理此搜索。请尝试其他图像或关键字。
试用视觉搜索
使用图像搜索、识别对象和文本、翻译或解决问题
将一个或多个图像拖到此处,
上传图像
或
打开相机
将图像放置到任意位置以开始搜索
要使用可视化搜索,请在浏览器中启用相机
English
全部
搜索
图片
灵感
创建
集合
视频
地图
资讯
更多
购物
航班
旅游
笔记本
自动播放所有 GIF
在这里更改自动播放及其他图像设置
自动播放所有 GIF
拨动开关以打开
自动播放 GIF
图片尺寸
全部
小
中
大
特大
至少... *
自定义宽度
x
自定义高度
像素
请为宽度和高度输入一个数字
颜色
全部
仅限颜色
黑白
类型
全部
照片
剪贴画
素描
动画 GIF
透明
版式
全部
方形
横版
高
人物
全部
仅脸部
半身像
日期
全部
过去 24 小时
过去一周
过去一个月
去年
授权
全部
所有创作共用
公共领域
免费分享和使用
在商业上免费分享和使用
免费修改、分享和使用
在商业上免费修改、分享和使用
详细了解
清除筛选条件
安全搜索:
中等
严格
中等(默认)
关闭
筛选器
850×1245
researchgate.net
Operating system flow chart. | Do…
600×123
researchgate.net
Experimental operating system flow chart. | Download Scientific Diagram
369×333
blogspot.com
Computer Science and Engineering: Operating Syst…
600×312
researchgate.net
System operating process flow chart. | Download Scientific Diagram
850×752
researchgate.net
Operating flow chart | Download Scientific Diagram
850×913
researchgate.net
System operation flow chart. | Download Scientif…
290×290
researchgate.net
System operation flow chart | Download Scientific Diagram
320×320
researchgate.net
System operation flow chart | Download Scientific Diagram
368×368
researchgate.net
System operation flow chart | Download Scientific Diagram
743×538
researchgate.net
The flow chart of system | Download Scientific Diagram
750×1693
researchgate.net
System operation flow …
679×812
researchgate.net
Flow chart of system operation | Download …
740×852
researchgate.net
Flow chart for the system operation. | Download …
600×442
researchgate.net
Operational flow chart of the system. | Download Scientific Diagram
701×997
researchgate.net
Flow chart of the overall system. | D…
850×556
researchgate.net
Main flow chart of system software | Download Scientific Diagram
640×640
researchgate.net
Flow chart of system operation process | Download Scientifi…
320×320
researchgate.net
Flow chart for the system operation | Download Scient…
850×1101
researchgate.net
Flow chart for the system operation | D…
850×646
researchgate.net
Flow chart of the system | Download Scientific Diagram
589×527
researchgate.net
Overall operation flow chart of the system | Download S…
320×320
researchgate.net
The main flow chart of the system | Download Sci…
713×2970
researchgate.net
System operation flow …
555×883
ResearchGate
Flow Chart for Operation of th…
767×798
researchgate.net
Operational flow chart of the total system. | Do…
1102×802
informationq.com
Operating System concepts hierarchy diagram. – Inforamtion…
610×610
researchgate.net
The flow chart operation of the system. | Downl…
850×1186
researchgate.net
Flow chart of the operation syst…
850×1007
researchgate.net
Flow chart of the system operation…
350×223
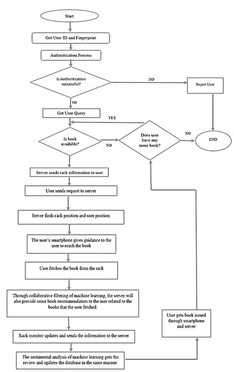
researchgate.net
System Flow Chart Fig 7 shows how the system operates. The o…
692×1024
quizlet.com
Operating System Diagra…
850×668
researchgate.net
20) The flow chart of the system operation | Download Scientific Diagram
640×582
garyscomputersystems.blogspot.com
Welcome To My Computer Systems blog: Flow Chart Diagram
3401×2907
scaler.com
Operating System Services - Scaler Topics
850×591
flowchart.artourney.com
Operating System Flowchart Sop Operating Flowchart Steps Numbered ...
某些结果已被隐藏,因为你可能无法访问这些结果。
显示无法访问的结果
报告不当内容
请选择下列任一选项。
无关
低俗内容
成人
儿童性侵犯
反馈