你提供的照片可能用于改善必应图片处理服务。
隐私政策
|
使用条款
无法使用此链接。检查链接是否以 "http://" 或 "https://" 开头,然后重试。
无法处理此搜索。请尝试其他图像或关键字。
试用视觉搜索
使用图像搜索、识别对象和文本、翻译或解决问题
将一个或多个图像拖到此处,
上传图像
或
打开相机
将图像放置到任意位置以开始搜索
要使用可视化搜索,请在浏览器中启用相机
English
全部
搜索
图片
灵感
创建
集合
视频
地图
资讯
更多
购物
航班
旅游
笔记本
自动播放所有 GIF
在这里更改自动播放及其他图像设置
自动播放所有 GIF
拨动开关以打开
自动播放 GIF
图片尺寸
全部
小
中
大
特大
至少... *
自定义宽度
x
自定义高度
像素
请为宽度和高度输入一个数字
颜色
全部
仅限颜色
黑白
类型
全部
照片
剪贴画
素描
动画 GIF
透明
版式
全部
方形
横版
高
人物
全部
仅脸部
半身像
日期
全部
过去 24 小时
过去一周
过去一个月
去年
授权
全部
所有创作共用
公共领域
免费分享和使用
在商业上免费分享和使用
免费修改、分享和使用
在商业上免费修改、分享和使用
详细了解
清除筛选条件
安全搜索:
中等
严格
中等(默认)
关闭
筛选器
1000×695
stock.adobe.com
Example Case Study Presentation Stock Template | Adobe Stock
1400×1401
behance.net
Visual Arts Case Study on Behance
1680×945
creativeclickmedia.com
Case Study - Visual Template • Creative Click Media
1200×1619
storage.googleapis.com
Visual Case Study Examples at Car…
1200×1700
template.net
Free Visual Arts Case Study Te…
1632×1086
storage.googleapis.com
Sample Case Study Example at Charles Kintore blog
1200×1275
storage.googleapis.com
Case Study Layout Example at Ida Whitf…
960×720
slideteam.net
Case Study Presentation Visual Aids | PowerPoint Presentation …
1000×695
stock.adobe.com
Case Study Presentation Layout Stock Template | Adobe Stock
1000×695
stock.adobe.com
Case Study Presentation Layout Stock Template | Adobe Stock
1000×695
stock.adobe.com
Case Study Presentation Layout Stock Template | Adobe Stock
1600×900
beautiful.ai
Case Study Presentation Template | Beautiful.ai
1920×1080
beautiful.ai
Case Study Presentation Template | Beautiful.ai
591×526
researchgate.net
Visual representation of case study 2, example 4(14) | Download ...
515×429
researchgate.net
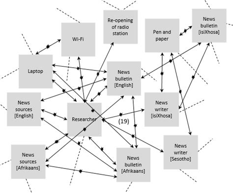
Visual representation of case study 3, example 5(19) | Download ...
544×426
researchgate.net
Visual representation of case study 3, example 6(20) | Download ...
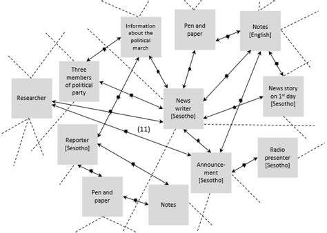
611×436
researchgate.net
Visual representation of case study 2, example 4(11) | Download ...
3125×2000
animalia-life.club
Case Study
1920×1080
animalia-life.club
Case Study
3:27
Venngage
15+ Case Study Examples for Business, Marketing & Sales - Venngage
3:27
Venngage
15+ Case Study Examples for Business, Marketing & Sales - Venngage
3:27
Venngage
15+ Case Study Examples for Business, Marketing & Sales - Venngage
800×761
smart-interface-design-patterns.com
How To Write a Great Design Case Study – S…
1366×768
visme.co
Creating a Professional Case Study Presentation: Templates & Tips
816×1056
visme.co
Creating a Professional Ca…
816×1056
visme.co
Creating a Professional Ca…
850×670
researchgate.net
case study visualization chart. | Download Scientific Diagram
3:27
Venngage
15+ Case Study Examples for Business, Marketing & Sales - Venngage
1280×720
slidekit.com
Medical Case Study Presentation Template - SlideKit
1600×800
www.picmonkey.com
5 Case Study Examples | Design Tips | PicMonkey
1200×630
elements.envato.com
Study Case Presentation Incl. study & researching - Envato
1000×695
stock.adobe.com
Business Case Study Presentation Design Layout Stock Template | Ado…
1000×695
stock.adobe.com
Business Case Study Presentation Design Layout Stock Template | Adobe Stock
3300×2184
www.smartsheet.com
10 Free Case Study Templates | Smartsheet
3300×2184
www.smartsheet.com
10 Free Case Study Templates | Smartsheet
某些结果已被隐藏,因为你可能无法访问这些结果。
显示无法访问的结果
报告不当内容
请选择下列任一选项。
无关
低俗内容
成人
儿童性侵犯
反馈