你提供的照片可能用于改善必应图片处理服务。
隐私政策
|
使用条款
无法使用此链接。检查链接是否以 "http://" 或 "https://" 开头,然后重试。
无法处理此搜索。请尝试其他图像或关键字。
试用视觉搜索
使用图像搜索、识别对象和文本、翻译或解决问题
将一个或多个图像拖到此处,
上传图像
或
打开相机
将图像放置到任意位置以开始搜索
要使用可视化搜索,请在浏览器中启用相机
English
全部
搜索
图片
灵感
创建
集合
视频
地图
资讯
更多
购物
航班
旅游
笔记本
自动播放所有 GIF
在这里更改自动播放及其他图像设置
自动播放所有 GIF
拨动开关以打开
自动播放 GIF
图片尺寸
全部
小
中
大
特大
至少... *
自定义宽度
x
自定义高度
像素
请为宽度和高度输入一个数字
颜色
全部
仅限颜色
黑白
类型
全部
照片
剪贴画
素描
动画 GIF
透明
版式
全部
方形
横版
高
人物
全部
仅脸部
半身像
日期
全部
过去 24 小时
过去一周
过去一个月
去年
授权
全部
所有创作共用
公共领域
免费分享和使用
在商业上免费分享和使用
免费修改、分享和使用
在商业上免费修改、分享和使用
详细了解
清除筛选条件
安全搜索:
中等
严格
中等(默认)
关闭
筛选器
474×403
Stack Overflow
Oracle SQL Developer - Create Function Using Script - Stack Overflow
700×498
Stack Overflow
Oracle SQL Developer - Create Function Using Script - Stack Overflow
768×1024
scribd.com
Tutorial How To Use Script Functions | P…
1024×796
Chegg
Solved Create function script with MATLAB SOFTWARE. Newton | Cheg…
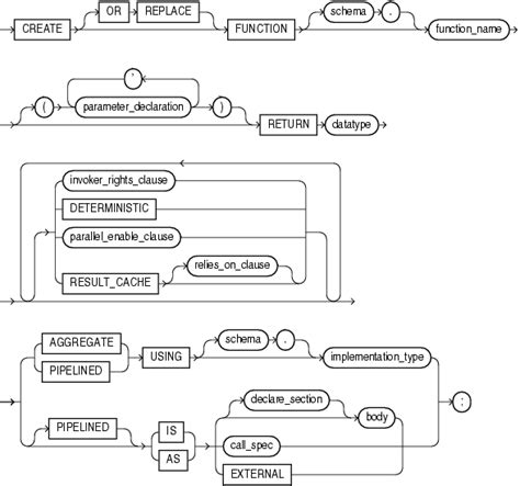
886×79
docs.oracle.com
CREATE FUNCTION
850×501
researchgate.net
1. 3 Script Generation Function Abstract | Download Scientific Diagram
685×79
Oracle
CREATE FUNCTION Statement
551×156
docs.oracle.com
CREATE FUNCTION Statement
1024×576
matlabscripts.com
How to Create Function in Matlab: A Quick Guide
588×550
Oracle
CREATE FUNCTION文
400×225
codelucky.com
JavaScript Function Invocation: Different Ways to Call Functions ...
800×450
codelucky.com
JavaScript Function Invocation: Different Ways to Call Functions ...
1248×456
spreadsheet.dev
Functions in Apps Script
1200×745
Programiz
JavaScript Function and Function Expressions (with Examples)
1200×697
Programiz
JavaScript Function and Function Expressions (with Examples)
1280×720
codelucky.com
JavaScript Function Parameters: Working with Function Arguments - CodeLucky
1280×720
stechies.com
Different ways to call JavaScript function in HTML?
1299×741
data-flair.training
JavaScript Functions - Concept to Ease your Web Development Journey ...
1024×584
data-flair.training
JavaScript Functions - Concept to Ease your Web Development Journey ...
711×210
includehelp.com
JavaScript program to create an object from a function
1830×766
manerotoni.github.io
Functions – Bioimage Analysis Training Resources
1200×675
medium.com
7 Ways to create a Function in JavaScript | by Mohsin Shaikh | Aug ...
813×330
sheets-pratique.com
Apps Script Course: Variables
475×112
linuxsimply.com
How to Call a Function in Bash [7 Cases] - LinuxSimply
539×269
gpsoft.com.au
Script Functions
481×329
pscad.com
Creating a New Script
1000×666
codingdeeply.com
How To Call A Function In JavaScript - Codingdeeply
1498×841
docs.qualys.com
Creating Scripts
2048×1536
slideshare.net
Java script functions | PPT
1600×1202
bacacoding.blogspot.com
Cara Membuat Function dengan JavaScript (Function JavaScript) …
960×540
delftstack.com
How to Create a Function in Batch Script | Delft Stack
774×742
blogspot.com
Humbug Graphics Galore: Parts of a Script
1280×720
w3tweaks.com
How To Write A Function In JavaScript? - W3tweaks
698×1098
help.zoho.com
Kaizen #139: Using Function…
1986×1072
help.zoho.com
Kaizen #139: Using Functions in Client Script and Handling Timeouts
某些结果已被隐藏,因为你可能无法访问这些结果。
显示无法访问的结果
报告不当内容
请选择下列任一选项。
无关
低俗内容
成人
儿童性侵犯
反馈